WARNING:
JavaScript is turned OFF. None of the links on this concept map will
work until it is reactivated.
If you need help turning JavaScript On, click here.
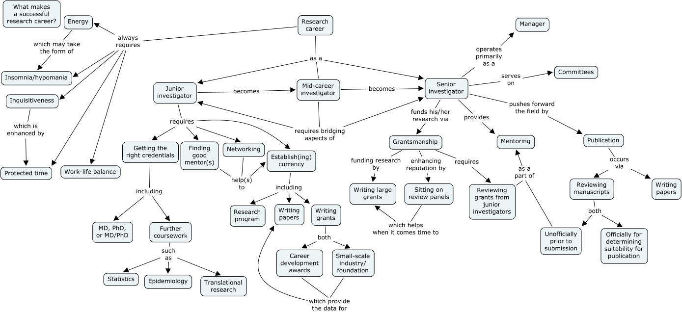
This Concept Map, created with IHMC CmapTools, has information related to: Brandon Kremer Research Career Map 2, Mid-career investigator requires bridging aspects of Junior investigator, Research career as a Senior investigator, Junior investigator requires Establish(ing) currency, Junior investigator becomes Mid-career investigator, Inquisitiveness which is enhanced by Protected time, Reviewing manuscripts both Unofficially prior to submission, Writing grants both Career development awards, Small-scale industry/ foundation which provide the data for Writing papers, Senior investigator funds his/her research via Grantsmanship, Sitting on review panels which helps when it comes time to Writing large grants, Publication occurs via Reviewing manuscripts, Research career always requires Energy, Senior investigator serves on Committees, Research career always requires Inquisitiveness, Senior investigator provides Mentoring, Mid-career investigator becomes Senior investigator, Establish(ing) currency including Writing grants, Research career as a Mid-career investigator, Further coursework such as Statistics, Establish(ing) currency including Research program