WARNING:
JavaScript is turned OFF. None of the links on this concept map will
work until it is reactivated.
If you need help turning JavaScript On, click here.
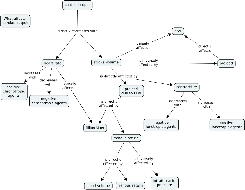
This Concept Map, created with IHMC CmapTools, has information related to: Practice Cmap, preload due to EDV is directly affected by venous return, preload due to EDV is directly affected by ????, heart rate decreases with negative chronotropic agents, venous return is directly effected by venous return, cardiac output directly correlates with heart rate, venous return is inversely affected by intrathoracic pressure, cardiac output directly correlates with stroke volume, stroke volume is directly affected by preload due to EDV, contractility increases with positive ionotropic agents, preload directly affects ESV, stroke volume inversely affects ESV, venous return is directly effected by blood volume, stroke volume is directly affected by contractility, heart rate increases with positive chronotropic agents, stroke volume is inversely affected by preload, contractility decreases with negative ionotropic agents, heart rate inversely affects filling time