WARNING:
JavaScript is turned OFF. None of the links on this concept map will
work until it is reactivated.
If you need help turning JavaScript On, click here.
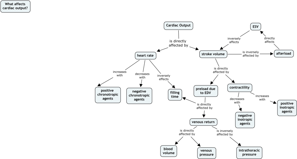
This Concept Map, created with IHMC CmapTools, has information related to: JillTichyTutorial, heart rate decreases with negative chronotropic agents, ESV inversely affects stroke volume, heart rate inversely effects filling time, stroke volume is directly affected by contractility, Cardiac Output is directly affected by stroke volume, Cardiac Output is directly affected by heart rate, preload due to EDV is directly affected by venous return, venous return is directly affected by venous pressure, afterload directly affects ESV, heart rate increases with positive chronotropic agents, contractility increases with positive inotropic agents, venous return is directly affected by blood volume, stroke volume is directly affected by preload due to EDV, venous return is inversely affected by intrathoracic pressure, preload due to EDV is directly affected by filling time, contractility decreases with negative inotropic agents, stroke volume is inversely affected by afterload