WARNING:
JavaScript is turned OFF. None of the links on this concept map will
work until it is reactivated.
If you need help turning JavaScript On, click here.
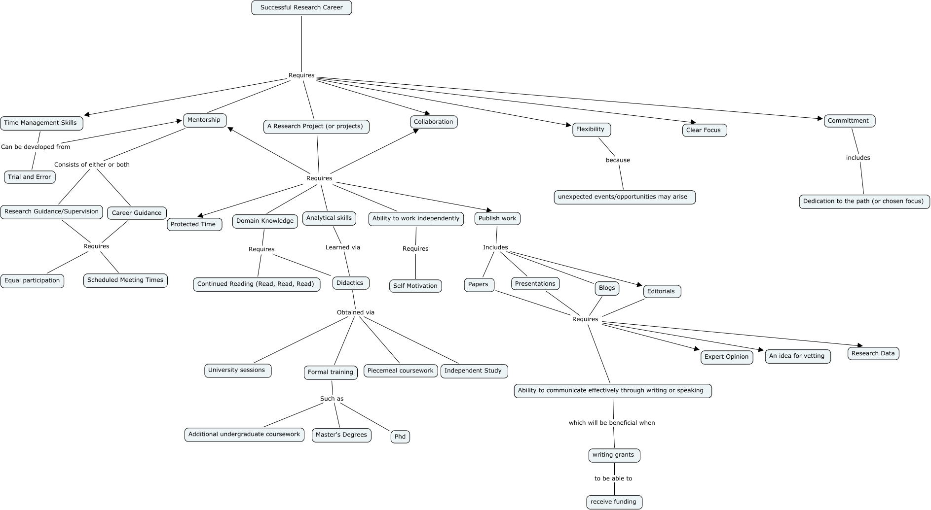
This Concept Map, created with IHMC CmapTools, has information related to: Successful Research Career_Post Course_Take 2, Editorials Requires Ability to communicate effectively through writing or speaking, A Research Project (or projects) Requires Protected Time, Domain Knowledge Requires Didactics, Papers Requires Research Data, A Research Project (or projects) Requires Collaboration, A Research Project (or projects) Requires Analytical skills, Research Guidance/Supervision Requires Scheduled Meeting Times, A Research Project (or projects) Requires Mentorship, Publish work Includes Presentations, Flexibility because unexpected events/opportunities may arise, writing grants to be able to receive funding, A Research Project (or projects) Requires Mentorship, Domain Knowledge Requires Mentorship, Didactics Obtained via Independent Study, Career Guidance Requires Equal participation, Didactics Obtained via Piecemeal coursework, Blogs Requires Expert Opinion, Domain Knowledge Requires Protected Time, Presentations Requires Expert Opinion, Successful Research Career Requires Clear Focus