WARNING:
JavaScript is turned OFF. None of the links on this concept map will
work until it is reactivated.
If you need help turning JavaScript On, click here.
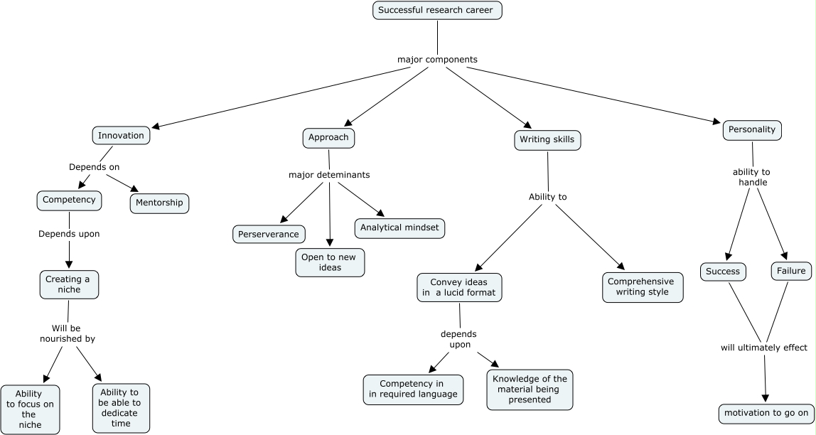
This Concept Map, created with IHMC CmapTools, has information related to: S Saini Map 1, Convey ideas in a lucid format depends upon Knowledge of the material being presented, Creating a niche Will be nourished by Ability to focus on the niche, Personality ability to handle Success, Success will ultimately effect motivation to go on, Approach major deteminants Open to new ideas, Creating a niche Will be nourished by Ability to be able to dedicate time, Approach major deteminants Perserverance, Competency Depends upon Creating a niche, Writing skills Ability to Convey ideas in a lucid format, Successful research career major components Approach, Successful research career major components Personality, Approach major deteminants Analytical mindset, Writing skills Ability to Comprehensive writing style, Successful research career major components Writing skills, Personality ability to handle Failure, Innovation Depends on Mentorship, Convey ideas in a lucid format depends upon Competency in in required language, Failure will ultimately effect motivation to go on, Innovation Depends on Competency, Successful research career major components Innovation