WARNING:
JavaScript is turned OFF. None of the links on this concept map will
work until it is reactivated.
If you need help turning JavaScript On, click here.
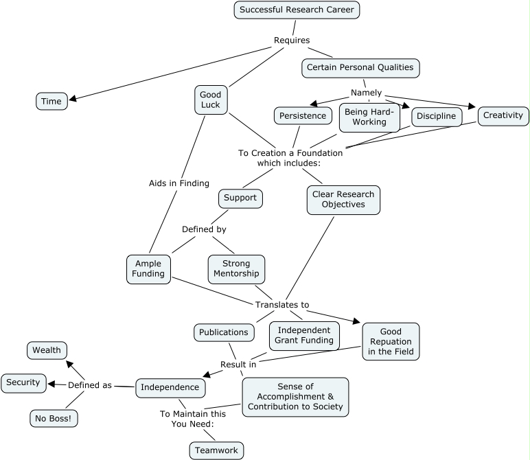
This Concept Map, created with IHMC CmapTools, has information related to: Successful Research Career, Creativity To Creation a Foundation which includes: Support, Being Hard- Working To Creation a Foundation which includes: Support, Good Luck Aids in Finding Ample Funding, Independence Defined as Wealth, Creativity To Creation a Foundation which includes: Clear Research Objectives, Independence Defined as No Boss!, Clear Research Objectives Translates to Publications, Ample Funding Translates to Publications, Good Repuation in the Field Result in Independence, Being Hard- Working To Creation a Foundation which includes: Clear Research Objectives, Strong Mentorship Translates to Good Repuation in the Field, Independence Defined as Security, Clear Research Objectives Translates to Good Repuation in the Field, Good Luck To Creation a Foundation which includes: Support, Strong Mentorship Translates to Independent Grant Funding, Certain Personal Qualities Namely Being Hard- Working, Discipline To Creation a Foundation which includes: Clear Research Objectives, Independence Defined as No Boss!, Publications Result in Independence, Good Repuation in the Field Result in Sense of Accomplishment & Contribution to Society