WARNING:
JavaScript is turned OFF. None of the links on this concept map will
work until it is reactivated.
If you need help turning JavaScript On, click here.
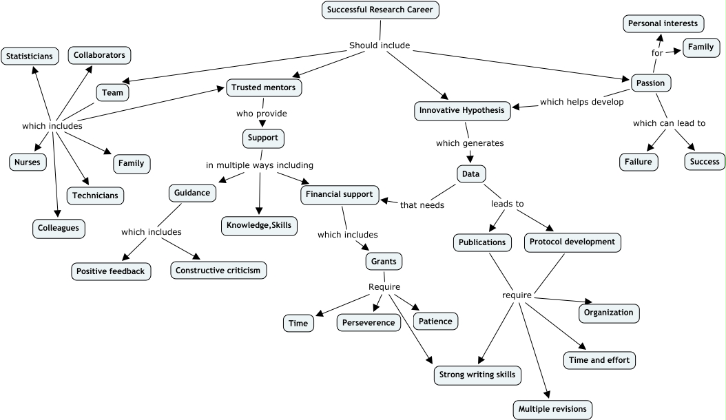
This Concept Map, created with IHMC CmapTools, has information related to: LindsayMap2SucessfulResearchCareer, Team which includes Colleagues, Grants Require Patience, Passion which can lead to Failure, Team which includes Technicians, Successful Research Career Should include Passion, Passion for Family, Support in multiple ways including Guidance, Innovative Hypothesis which generates Data, Guidance which includes Positive feedback, Grants Require Strong writing skills, Successful Research Career Should include Team, Passion which can lead to Success, Protocol development require Strong writing skills, Data that needs Financial support, Team which includes Family, Passion which helps develop Innovative Hypothesis, Grants Require Perseverence, Financial support which includes Grants, Guidance which includes Constructive criticism, Grants Require Time