WARNING:
JavaScript is turned OFF. None of the links on this concept map will
work until it is reactivated.
If you need help turning JavaScript On, click here.
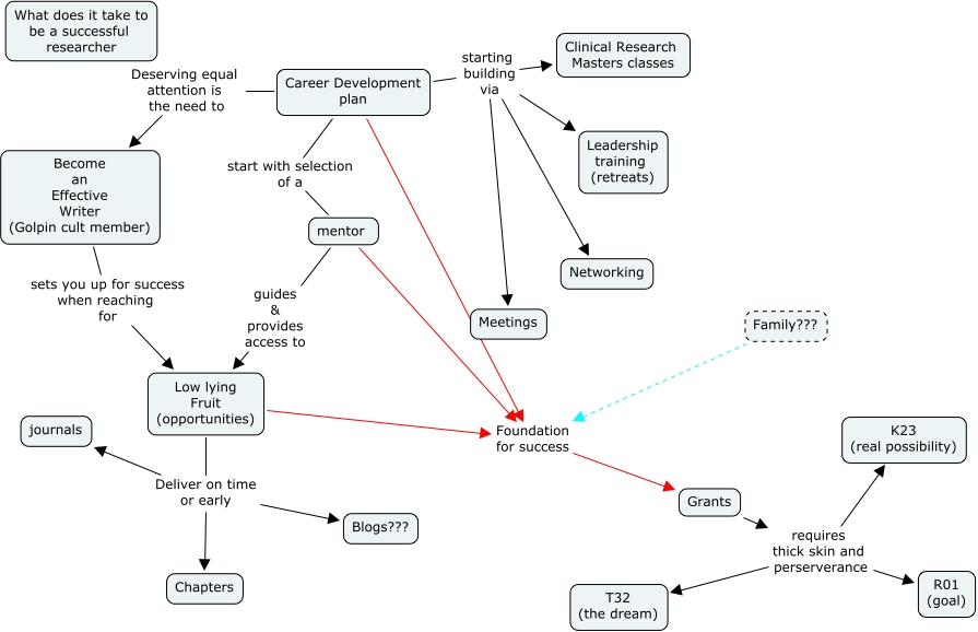
This Concept Map, created with IHMC CmapTools, has information related to: What makes a successful research career (part 2), mentor guides & provides access to Low lying Fruit (opportunities), Low lying Fruit (opportunities) Deliver on time or early Blogs???, Career Development plan Deserving equal attention is the need to Become an Effective Writer (Golpin cult member), Career Development plan starting building via Meetings, Family??? Foundation for success Grants, mentor Foundation for success Grants, Grants requires thick skin and perserverance T32 (the dream), Low lying Fruit (opportunities) Deliver on time or early journals, Low lying Fruit (opportunities) Deliver on time or early Chapters, Career Development plan Foundation for success Grants, Career Development plan starting building via Networking, Grants requires thick skin and perserverance K23 (real possibility), Low lying Fruit (opportunities) Foundation for success Grants, Grants requires thick skin and perserverance R01 (goal), Career Development plan start with selection of a mentor, Career Development plan starting building via Clinical Research Masters classes, Career Development plan starting building via Leadership training (retreats), Become an Effective Writer (Golpin cult member) sets you up for success when reaching for Low lying Fruit (opportunities)