WARNING:
JavaScript is turned OFF. None of the links on this concept map will
work until it is reactivated.
If you need help turning JavaScript On, click here.
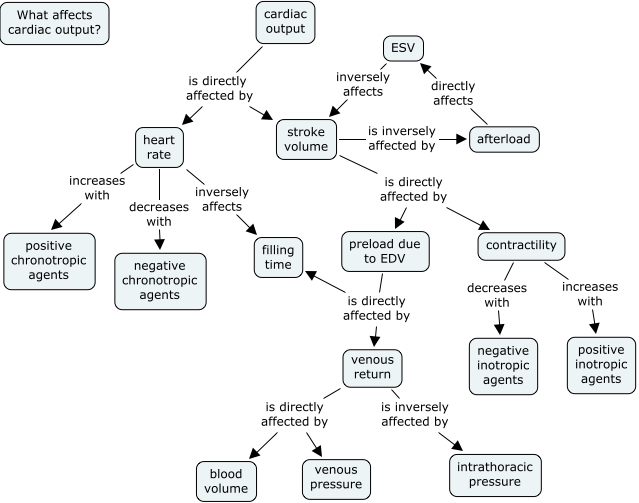
This Concept Map, created with IHMC CmapTools, has information related to: JessicaWishnew Tutorial, heart rate increases with positive chronotropic agents, venous return is inversely affected by intrathoracic pressure, contractility increases with positive inotropic agents, venous return is directly affected by blood volume, cardiac output is directly affected by stroke volume, venous return is directly affected by venous pressure, heart rate inversely affects filling time, ESV inversely affects stroke volume, heart rate decreases with negative chronotropic agents, afterload directly affects ESV, preload due to EDV is directly affected by venous return, stroke volume is directly affected by contractility, stroke volume is inversely affected by afterload, preload due to EDV is directly affected by filling time, cardiac output is directly affected by heart rate, contractility decreases with negative inotropic agents, stroke volume is directly affected by preload due to EDV