WARNING:
JavaScript is turned OFF. None of the links on this concept map will
work until it is reactivated.
If you need help turning JavaScript On, click here.
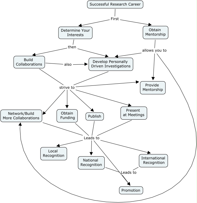
This Concept Map, created with IHMC CmapTools, has information related to: Successful Research Career Map- Cardona, Obtain Funding Leads to Publish, Obtain Funding Leads to Promotion, Build Collaborations strive to Provide Mentorship, Determine Your Interests then Develop Personally Driven Investigations, Obtain Funding Leads to National Recognition, Obtain Mentorship allows you to Provide Mentorship, National Recognition Leads to International Recognition, Obtain Funding Leads to Present at Meetings, Obtain Funding Leads to International Recognition, Obtain Funding Leads to Network/Build More Collaborations, Successful Research Career First Determine Your Interests, Build Collaborations strive to Obtain Funding, Obtain Funding Leads to Local Recognition, Build Collaborations strive to Present at Meetings, Obtain Mentorship allows you to Develop Personally Driven Investigations, Build Collaborations also Develop Personally Driven Investigations, Determine Your Interests then Build Collaborations, Obtain Mentorship allows you to Network/Build More Collaborations, Build Collaborations strive to Develop Personally Driven Investigations, Build Collaborations strive to Publish