WARNING:
JavaScript is turned OFF. None of the links on this concept map will
work until it is reactivated.
If you need help turning JavaScript On, click here.
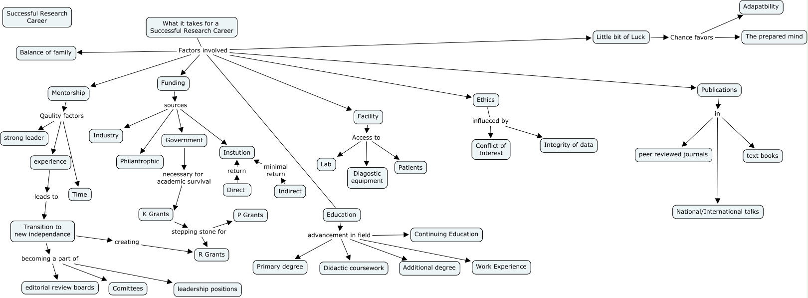
This Concept Map, created with IHMC CmapTools, has information related to: Map2, experience leads to Transition to new independance, Mentorship Qaulity factors Time, K Grants stepping stone for R Grants, What it takes for a Successful Research Career Factors involved Facility, Little bit of Luck Chance favors The prepared mind, Education advancement in field Work Experience, Facility Access to Lab, What it takes for a Successful Research Career Factors involved Funding, Indirect minimal return Instution, Education advancement in field Additional degree, What it takes for a Successful Research Career Factors involved Ethics, Mentorship Qaulity factors strong leader, Facility Access to Diagostic equipment, What it takes for a Successful Research Career Factors involved Balance of family, Transition to new independance becoming a part of Comittees, Facility Access to Patients, What it takes for a Successful Research Career Factors involved Little bit of Luck, Transition to new independance becoming a part of leadership positions, Funding sources Instution, Transition to new independance creating R Grants