WARNING:
JavaScript is turned OFF. None of the links on this concept map will
work until it is reactivated.
If you need help turning JavaScript On, click here.
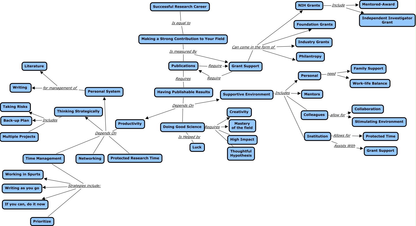
This Concept Map, created with IHMC CmapTools, has information related to: DariaBabushok-Research Career 2, Doing Good Science Requires Thoughtful Hypothesis, Supportive Environment Includes Institution, Institution Assists With Grant Support, NIH Grants Include Independent Investigator Grant, Time Management Strategies include: Prioritize, NIH Grants Include Mentored-Award, Doing Good Science Requires Mastery of the field, Grant Support Require Publications, Personal System for management of Writing, Time Management Strategies include: Working in Spurts, Personal System for management of Literature, Supportive Environment Includes Colleagues, Supportive Environment Includes Mentors, Time Management Strategies include: If you can, do it now, Productivity Depends On Personal System, Personal need Family Support, Grant Support Can come in the form of Industry Grants, Doing Good Science Requires High Impact, Thinking Strategically Includes Back-up Plan, Productivity Depends On Networking