WARNING:
JavaScript is turned OFF. None of the links on this concept map will
work until it is reactivated.
If you need help turning JavaScript On, click here.
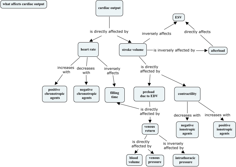
This Concept Map, created with IHMC CmapTools, has information related to: ChristoSwanTutorial, preload due to EDV is directly affected by venous return, cardiac output is directly affected by stroke volume, preload due to EDV is directly affected by filling time, stroke volume is inversely affected by afterload, cardiac output is directly affected by heart rate, venous return is directly affected by venous pressure, stroke volume inversely affects ESV, heart rate inversely affects filling time, afterload directly affects ESV, heart rate decreases with negative chronotropic agents, stroke volume is directly affected by contractility, contractility increases with positive ionotropic agents, stroke volume is directly affected by preload due to EDV, heart rate increases with positive chronotropic agents, venous return is inversely affected by intrathoracic pressure, venous return is directly affected by blood volume, contractility decreases with negative ionotropic agents