WARNING:
JavaScript is turned OFF. None of the links on this concept map will
work until it is reactivated.
If you need help turning JavaScript On, click here.
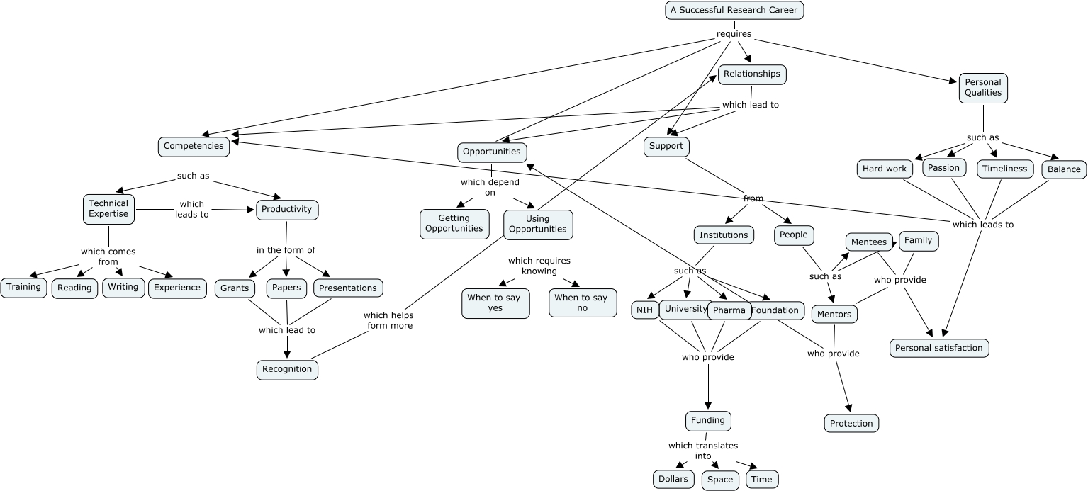
This Concept Map, created with IHMC CmapTools, has information related to: Sung Successful Research Career 12.04.29, Funding which translates into Dollars, Using Opportunities which requires knowing When to say no, Presentations which lead to Recognition, Family who provide Personal satisfaction, Productivity in the form of Papers, Mentors who provide Protection, Technical Expertise which comes from Reading, Competencies such as Technical Expertise, Foundation who provide Funding, A Successful Research Career requires Opportunities, People such as Mentors, Competencies such as Productivity, Technical Expertise which leads to Productivity, Support from People, A Successful Research Career requires Support, Balance which leads to Personal satisfaction, Institutions such as University, Timeliness which leads to Personal satisfaction, Hard work which leads to Competencies, Mentors who provide Opportunities