WARNING:
JavaScript is turned OFF. None of the links on this concept map will
work until it is reactivated.
If you need help turning JavaScript On, click here.
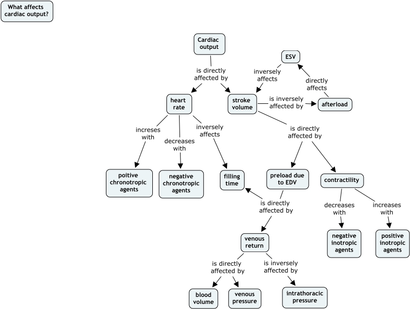
This Concept Map, created with IHMC CmapTools, has information related to: AdamDeVoreTutorial, heart rate inversely affects filling time, heart rate increses with poitive chronotropic agents, stroke volume is directly affected by contractility, preload due to EDV is directly affected by filling time, contractility decreases with negative inotropic agents, stroke volume is inversely affected by afterload, venous return is directly affected by blood volume, venous return is inversely affected by intrathoracic pressure, heart rate decreases with negative chronotropic agents, preload due to EDV is directly affected by venous return, contractility increases with positive inotropic agents, afterload directly affects ESV, stroke volume is directly affected by preload due to EDV, venous return is directly affected by venous pressure, ESV inversely affects stroke volume, Cardiac output is directly affected by heart rate, Cardiac output is directly affected by stroke volume