WARNING:
JavaScript is turned OFF. None of the links on this concept map will
work until it is reactivated.
If you need help turning JavaScript On, click here.
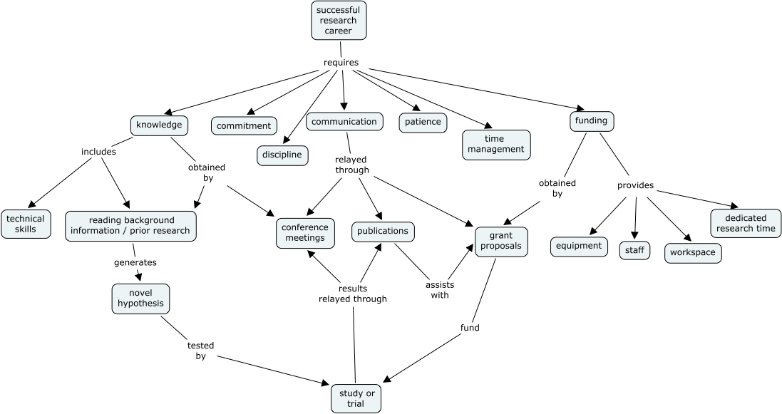
This Concept Map, created with IHMC CmapTools, has information related to: TonyVuMap1, communication relayed through conference meetings, knowledge obtained by reading background information / prior research, successful research career requires discipline, study or trial results relayed through publications, knowledge obtained by conference meetings, successful research career requires communication, successful research career requires knowledge, knowledge includes technical skills, publications assists with grant proposals, reading background information / prior research generates novel hypothesis, novel hypothesis tested by study or trial, funding provides equipment, funding provides dedicated research time, grant proposals fund study or trial, successful research career requires patience, successful research career requires time management, study or trial results relayed through conference meetings, communication relayed through grant proposals, successful research career requires funding, successful research career requires commitment