WARNING:
JavaScript is turned OFF. None of the links on this concept map will
work until it is reactivated.
If you need help turning JavaScript On, click here.
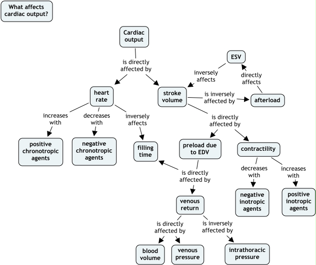
This Concept Map, created with IHMC CmapTools, has information related to: BrandiReevesTutorial, Cardiac output is directly affected by stroke volume, stroke volume is directly affected by preload due to EDV, afterload directly affects ESV, contractility increases with positive inotropic agents, preload due to EDV is directly affected by venous return, preload due to EDV is directly affected by filling time, heart rate inversely affects filling time, venous return is directly affected by venous pressure, heart rate increases with positive chronotropic agents, stroke volume is inversely affected by afterload, stroke volume is directly affected by contractility, ESV inversely affects stroke volume, contractility decreases with negative inotropic agents, venous return is directly affected by blood volume, venous return is inversely affected by intrathoracic pressure, heart rate decreases with negative chronotropic agents, Cardiac output is directly affected by heart rate