WARNING:
JavaScript is turned OFF. None of the links on this concept map will
work until it is reactivated.
If you need help turning JavaScript On, click here.
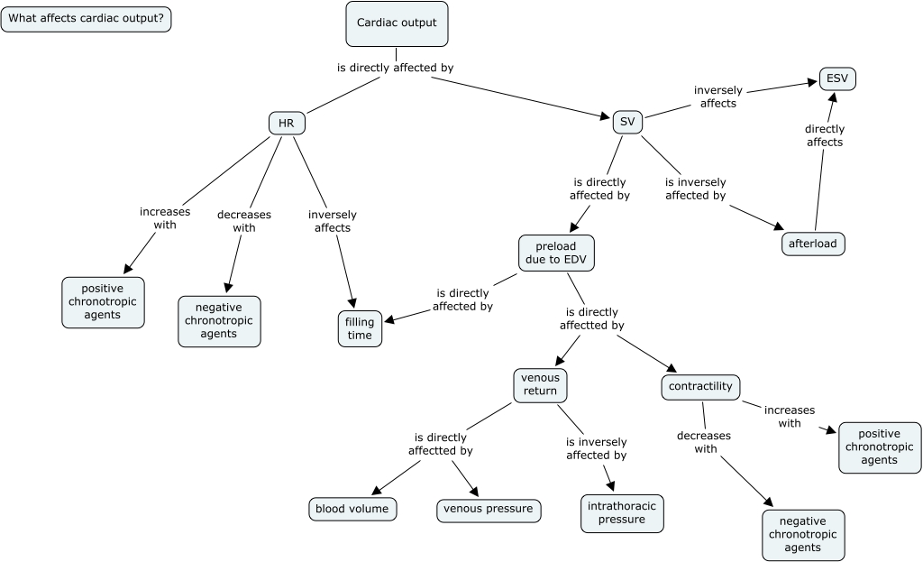
This Concept Map, created with IHMC CmapTools, has information related to: seankearincardiacoutput, SV is directly affected by preload due to EDV, HR inversely affects filling time, Cardiac output is directly affected by SV, Cardiac output is directly affected by HR, venous return is directly affectted by blood volume, SV inversely affects ESV, venous return is directly affectted by venous pressure, HR decreases with negative chronotropic agents, preload due to EDV is directly affectted by venous return, venous return is inversely affected by intrathoracic pressure, preload due to EDV is directly affected by filling time, preload due to EDV is directly affectted by contractility, HR increases with positive chronotropic agents, contractility increases with positive chronotropic agents, afterload directly affects ESV, SV is inversely affected by afterload, contractility decreases with negative chronotropic agents