WARNING:
JavaScript is turned OFF. None of the links on this concept map will
work until it is reactivated.
If you need help turning JavaScript On, click here.
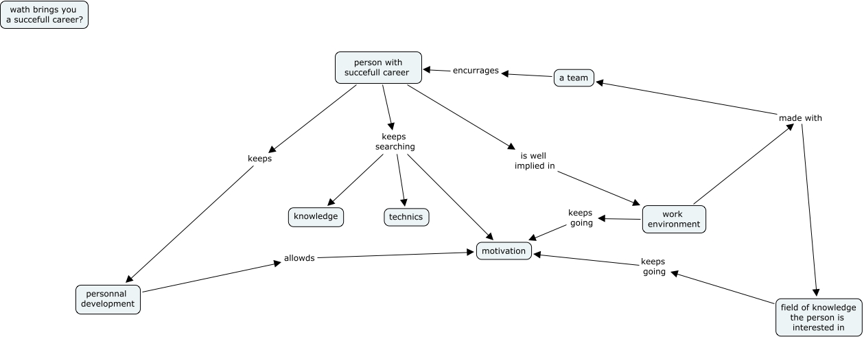
This Concept Map, created with IHMC CmapTools, has information related to: Map 1 Sarah Abbes, work environment made with a team, work environment keeps going motivation, field of knowledge the person is interested in keeps going motivation, a team encurrages person with succefull career, person with succefull career keeps searching knowledge, person with succefull career is well implied in work environment, personnal development allowds motivation, work environment made with field of knowledge the person is interested in, person with succefull career keeps searching technics, person with succefull career keeps personnal development, person with succefull career keeps searching motivation