WARNING:
JavaScript is turned OFF. None of the links on this concept map will
work until it is reactivated.
If you need help turning JavaScript On, click here.
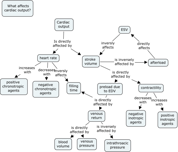
This Concept Map, created with IHMC CmapTools, has information related to: Stephanie Lilla Cardiac output map, Cardiac output Is directly affected by stroke volume, venous return is inversely affected by intrathroacic pressure, stroke volume is directly affected by preload due to EDV, stroke volume is inversely affected by afterload, heart rate decreases with negative chronotropic agents, contractility increases with positive inotropic agents, stroke volume is directly affected by contractility, afterload directly affects ESV, ESV inversly affects stroke volume, contractility decreases with negative inotropic agents, venous return is directly affected by blood volume, venous return is directly affected by venous pressure, preload due to EDV is directly affected by venous return, heart rate increases with positive chronotropic agents, preload due to EDV is directly affected by filling time, Cardiac output Is directly affected by heart rate, heart rate inversly affects filling time