WARNING:
JavaScript is turned OFF. None of the links on this concept map will
work until it is reactivated.
If you need help turning JavaScript On, click here.
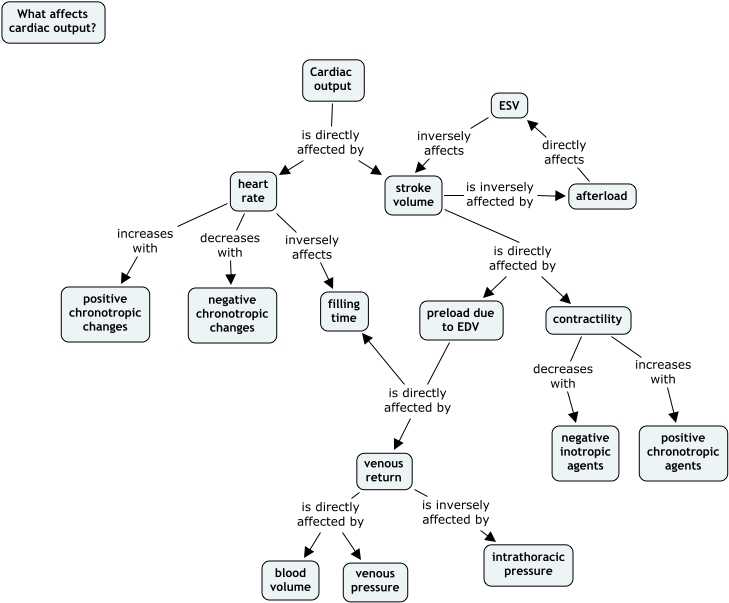
This Concept Map, created with IHMC CmapTools, has information related to: MichaelGrunwaldTutorial, heart rate decreases with negative chronotropic changes, heart rate inversely affects filling time, venous return is directly affected by venous pressure, stroke volume is directly affected by preload due to EDV, contractility decreases with negative inotropic agents, ESV inversely affects stroke volume, heart rate increases with positive chronotropic changes, afterload directly affects ESV, preload due to EDV is directly affected by filling time, stroke volume is directly affected by contractility, venous return is directly affected by blood volume, preload due to EDV is directly affected by venous return, stroke volume is inversely affected by afterload, contractility increases with positive chronotropic agents, Cardiac output is directly affected by stroke volume, Cardiac output is directly affected by heart rate, venous return is inversely affected by intrathoracic pressure