WARNING:
JavaScript is turned OFF. None of the links on this concept map will
work until it is reactivated.
If you need help turning JavaScript On, click here.
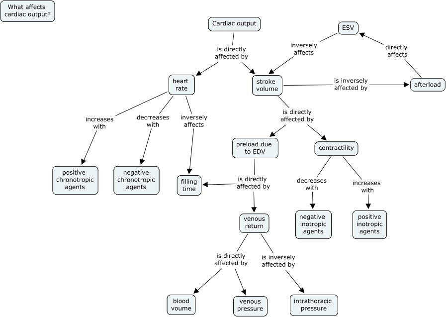
This Concept Map, created with IHMC CmapTools, has information related to: Barry Ladizinski Tutorial, ESV inversely affects stroke volume, stroke volume is directly affected by contractility, heart rate inversely affects filling time, stroke volume is directly affected by preload due to EDV, venous return is directly affected by blood voume, Cardiac output is directly affected by heart rate, afterload directly affects ESV, venous return is inversely affected by intrathoracic pressure, contractility increases with positive inotropic agents, heart rate increases with positive chronotropic agents, contractility decreases with negative inotropic agents, preload due to EDV is directly affected by filling time, venous return is directly affected by venous pressure, heart rate decrreases with negative chronotropic agents, stroke volume is inversely affected by afterload, Cardiac output is directly affected by stroke volume, preload due to EDV is directly affected by venous return