WARNING:
JavaScript is turned OFF. None of the links on this concept map will
work until it is reactivated.
If you need help turning JavaScript On, click here.
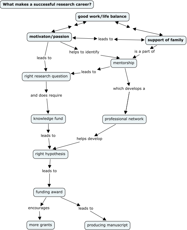
This Concept Map, created with IHMC CmapTools, has information related to: wayne tsuang map 2, motivaton/passion leads to right research question, funding award leads to producing manuscript, funding award encourages more grants, right hypothesis leads to funding award, motivaton/passion helps to identify mentorship, professional network helps develop right hypothesis, support of family is a part of mentorship, good work/life balance motivaton/passion, knowledge fund leads to right hypothesis, mentorship which develops a professional network, mentorship leads to right research question, support of family leads to motivaton/passion, mentorship which develops a professional network, right research question and does require knowledge fund, good work/life balance support of family