WARNING:
JavaScript is turned OFF. None of the links on this concept map will
work until it is reactivated.
If you need help turning JavaScript On, click here.
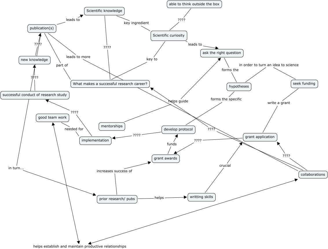
This Concept Map, created with IHMC CmapTools, has information related to: Wong_Map1, publication(s) leads to Scientific knowledge, grant awards funds develop protocol, ask the right question forms the hypotheses, collaborations ???? What makes a successful research career?, Scientific curiosity leads to ask the right question, hypotheses in order to turn an idea to science seek funding, Scientific curiosity key to What makes a successful research career?, successful conduct of research study ???? new knowledge, publication(s) part of What makes a successful research career?, Scientific knowledge ???? What makes a successful research career?, collaborations ???? grant application, seek funding write a grant grant application, grant application ???? grant awards, develop protocol ???? implementation, implementation ???? successful conduct of research study, good team work needed for implementation, able to think outside the box ???? Scientific curiosity, publication(s) leads to more collaborations, hypotheses forms the specific develop protocol, writting skills crucial grant application