WARNING:
JavaScript is turned OFF. None of the links on this concept map will
work until it is reactivated.
If you need help turning JavaScript On, click here.
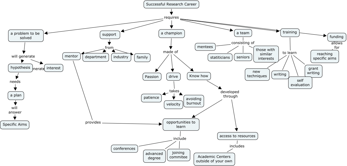
This Concept Map, created with IHMC CmapTools, has information related to: McFarlinMap2, a team consisting of those with similar interests, a champion made of Know how, Successful Research Career requires support, a champion made of Passion, a plan will answer Specific Aims, mentor provides opportunities to learn, access to resources includes Academic Centers outside of your own, support from industry, a team consisting of seniors, training to learn self evaluation, Successful Research Career requires funding, support from family, support from mentor, funding allows for reaching specific aims, Successful Research Career requires a champion, Know how developed through access to resources, a team consisting of statiticians, support from department, a team consisting of mentees, interest generates hypothesis