WARNING:
JavaScript is turned OFF. None of the links on this concept map will
work until it is reactivated.
If you need help turning JavaScript On, click here.
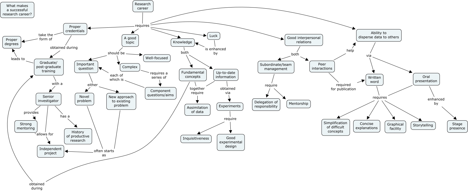
This Concept Map, created with IHMC CmapTools, has information related to: Brandon Kremer Research Career, Important question either New approach to existing problem, Subordinate/team management require Mentorship, Experiments require Inquisitiveness, Complex requires a series of Component questions/aims, Fundamental concepts obtained during Graduate/ post-graduate training, Written word requires Storytelling, Research career requires A good topic, Research career requires Proper credentials, Senior investigator allows for Independent project, Novel problem often starts as Independent project, Graduate/ post-graduate training with a Senior investigator, New approach to existing problem often starts as Independent project, Luck is enhanced by Knowledge, Component questions/aims each of which is Important question, Subordinate/team management require Delegation of responsibility, Important question either Novel problem, Proper credentials obtained during Graduate/ post-graduate training, Oral presentation requires Storytelling, Senior investigator has a History of productive research, A good topic should be Important question