WARNING:
JavaScript is turned OFF. None of the links on this concept map will
work until it is reactivated.
If you need help turning JavaScript On, click here.
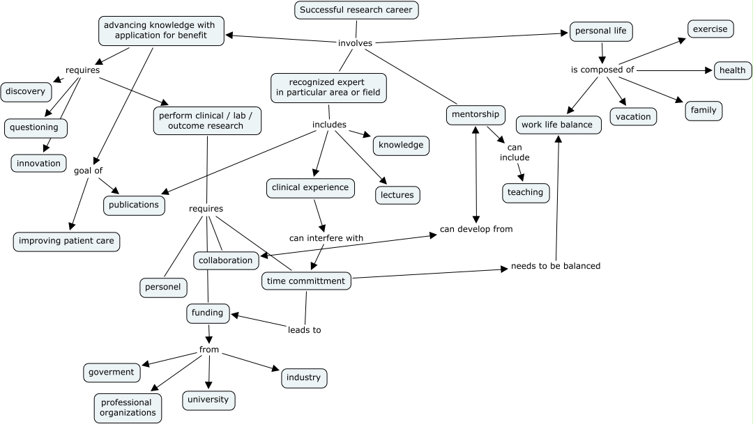
This Concept Map, created with IHMC CmapTools, has information related to: JeffreyClarkemap1, recognized expert in particular area or field includes lectures, advancing knowledge with application for benefit requires innovation, advancing knowledge with application for benefit requires discovery, time committment needs to be balanced work life balance, perform clinical / lab / outcome research requires time committment, Successful research career involves mentorship, funding from industry, collaboration can develop from mentorship, perform clinical / lab / outcome research requires collaboration, perform clinical / lab / outcome research requires personel, recognized expert in particular area or field includes knowledge, advancing knowledge with application for benefit goal of publications, personal life is composed of work life balance, funding from professional organizations, personal life is composed of vacation, personal life is composed of family, clinical experience can interfere with time committment, personal life is composed of exercise, personal life is composed of health, advancing knowledge with application for benefit requires perform clinical / lab / outcome research