WARNING:
JavaScript is turned OFF. None of the links on this concept map will
work until it is reactivated.
If you need help turning JavaScript On, click here.
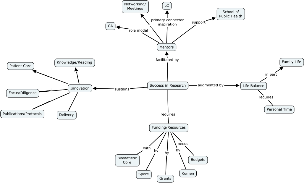
This Concept Map, created with IHMC CmapTools, has information related to: Jill Tichy Map 2, Innovation Patient Care, Mentors primary connector inspiration LC, Mentors < Networking/ Meetings, Funding/Resources with Biostatistic Core, Mentors support School of Public Health, Life Balance in part Family Life, Mentors role model CA, Funding/Resources by Spore, Funding/Resources needs Budgets, Innovation Focus/Diligence, Funding/Resources by Grants, Innovation Delivery, Success in Research facilitated by Mentors, Innovation Publications/Protocols, Innovation Knowledge/Reading, Success in Research augmented by Life Balance, Funding/Resources by Komen, Life Balance requires Personal Time, Success in Research sustains Innovation, Success in Research requires Funding/Resources