WARNING:
JavaScript is turned OFF. None of the links on this concept map will
work until it is reactivated.
If you need help turning JavaScript On, click here.
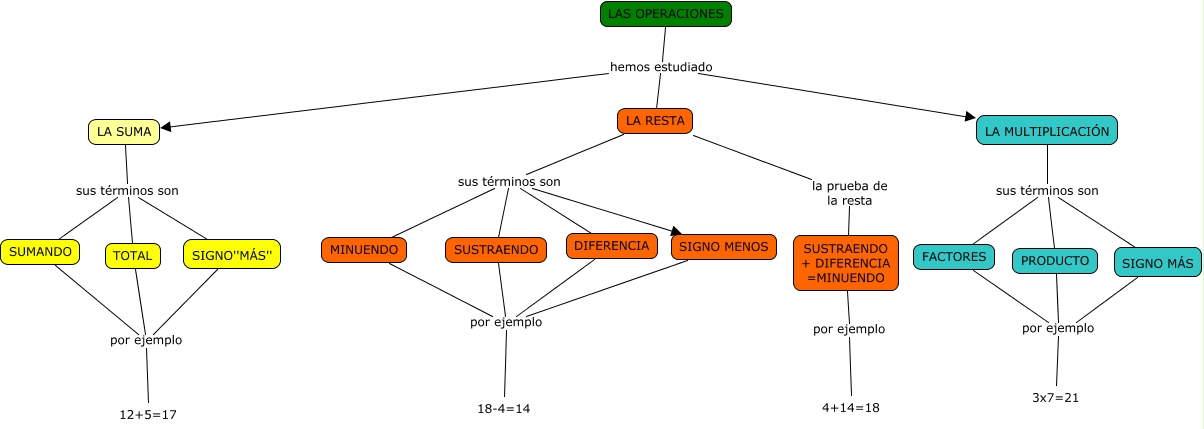
Este Cmap, tiene información relacionada con: LAS OPERACIONES-Alejandro y Marcos, LAS OPERACIONES hemos estudiado LA RESTA, MINUENDO por ejemplo 18-4=14, LA RESTA sus términos son MINUENDO, SUMANDO por ejemplo 12+5=17, LA SUMA sus términos son SIGNO''MÁS'', LA SUMA sus términos son SUMANDO, LAS OPERACIONES hemos estudiado LA SUMA, SIGNO MENOS por ejemplo 18-4=14, PRODUCTO por ejemplo 3x7=21, DIFERENCIA por ejemplo 18-4=14, LA RESTA sus términos son DIFERENCIA, SIGNO''MÁS'' por ejemplo 12+5=17, LA MULTIPLICACIÓN sus términos son SIGNO MÁS, SUSTRAENDO por ejemplo 18-4=14, LA RESTA sus términos son SIGNO MENOS, SIGNO MÁS por ejemplo 3x7=21, LAS OPERACIONES hemos estudiado LA MULTIPLICACIÓN, LA RESTA sus términos son SUSTRAENDO, TOTAL por ejemplo 12+5=17, SUSTRAENDO + DIFERENCIA =MINUENDO por ejemplo 4+14=18