WARNING:
JavaScript is turned OFF. None of the links on this concept map will
work until it is reactivated.
If you need help turning JavaScript On, click here.
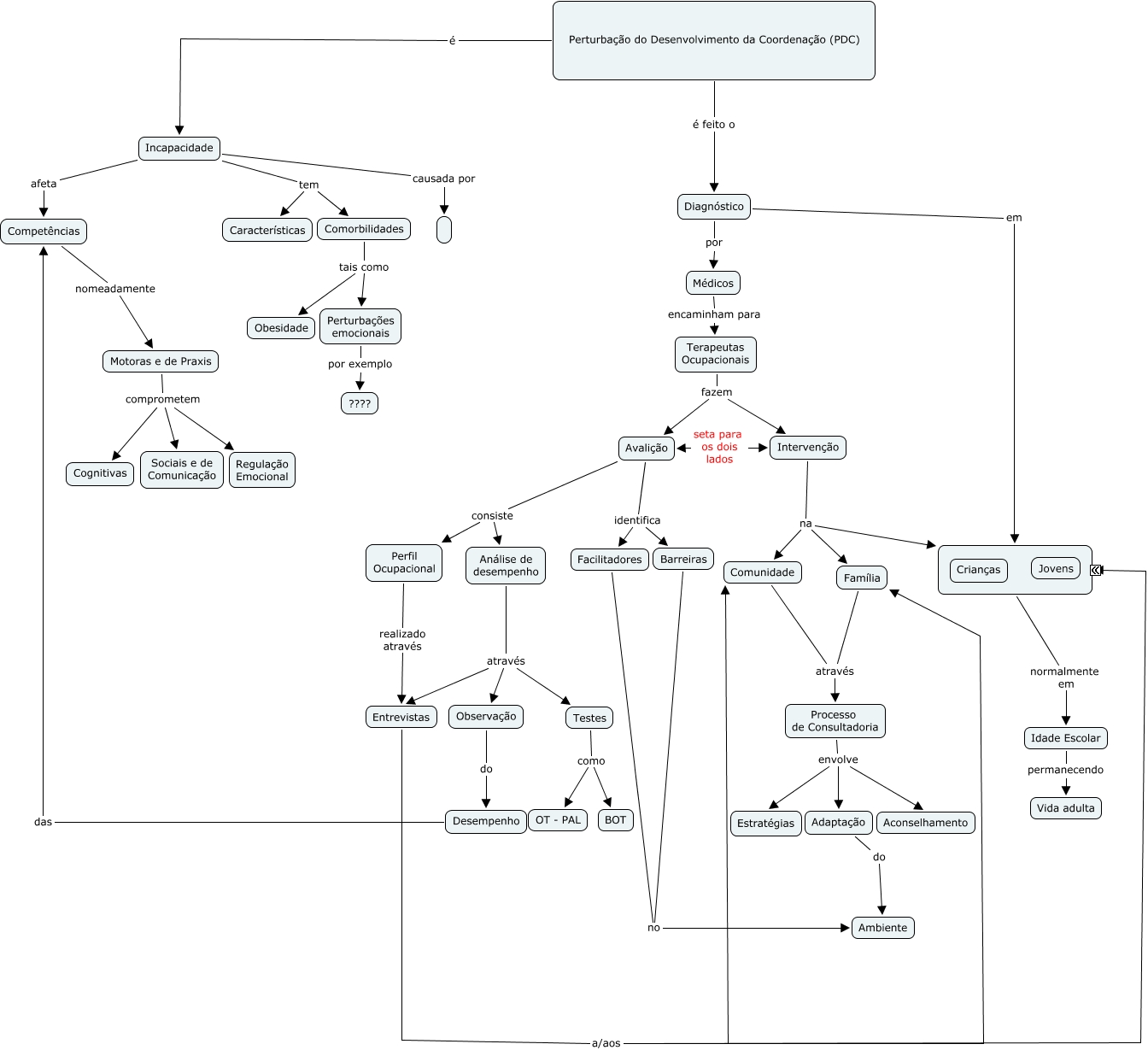
Esse mapa conceitual, produzido no IHMC CmapTools, tem a informação relacionada a: TDC gt1_3.cmap, Perfil Ocupacional realizado através Entrevistas, Motoras e de Praxis comprometem Cognitivas, Família através Processo de Consultadoria, Intervenção na Família, Entrevistas a/aos Comunidade, Perturbação do Desenvolvimento da Coordenação (PDC) é Incapacidade, Clientes normalmente em Idade Escolar, Processo de Consultadoria envolve Adaptação, Processo de Consultadoria envolve Estratégias, Entrevistas a/aos Família, Comorbilidades tais como Perturbações emocionais, Avalição consiste Perfil Ocupacional, Testes como BOT, Comunidade através Processo de Consultadoria, Comorbilidades tais como Obesidade, Análise de desempenho através Observação, Diagnóstico por Médicos, Incapacidade afeta Competências, Competências nomeadamente Motoras e de Praxis, Incapacidade causada por