WARNING:
JavaScript is turned OFF. None of the links on this concept map will
work until it is reactivated.
If you need help turning JavaScript On, click here.
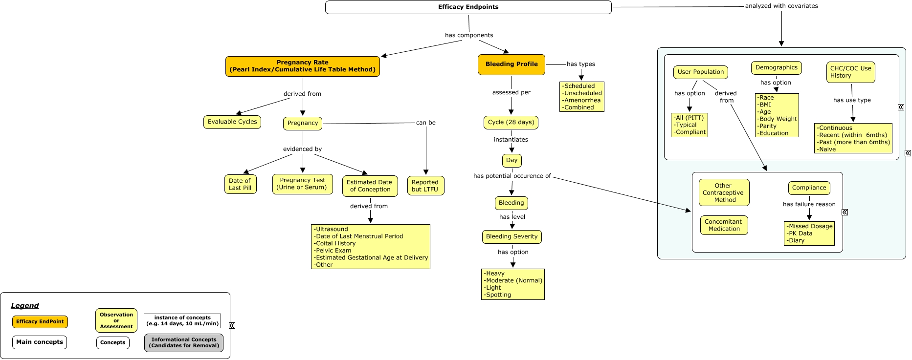
This Concept Map, created with IHMC CmapTools, has information related to: Contraceptives Efficacy Framework - v12ak, Efficacy Endpoints has components Pregnancy Rate (Pearl Index/Cumulative Life Table Method), Bleeding Profile has types -Scheduled -Unscheduled -Amenorrhea -Combined, Estimated Date of Conception derived from -Ultrasound -Date of Last Menstrual Period -Coital History -Pelvic Exam -Estimated Gestational Age at Delivery -Other, Cycle (28 days) instantiates Day, Bleeding Profile assessed per Cycle (28 days), Demographics has option -Race -BMI -Age -Body Weight -Parity -Education, CHC/COC Use History has use type -Continuous -Recent (within 6mths) -Past (more than 6mths) -Naive, User Population has option -All (PITT) -Typical -Compliant, Pregnancy evidenced by Pregnancy Test (Urine or Serum), Day has potential occurence of ????, Pregnancy Rate (Pearl Index/Cumulative Life Table Method) derived from Pregnancy, Bleeding has level Bleeding Severity, Day has potential occurence of Bleeding, User Population derived from ????, Bleeding Severity has option -Heavy -Moderate (Normal) -Light -Spotting, Compliance has failure reason -Missed Dosage -PK Data -Diary, Pregnancy Rate (Pearl Index/Cumulative Life Table Method) derived from Evaluable Cycles, Pregnancy evidenced by Estimated Date of Conception, Pregnancy evidenced by Date of Last Pill, Efficacy Endpoints has components Bleeding Profile