WARNING:
JavaScript is turned OFF. None of the links on this concept map will
work until it is reactivated.
If you need help turning JavaScript On, click here.
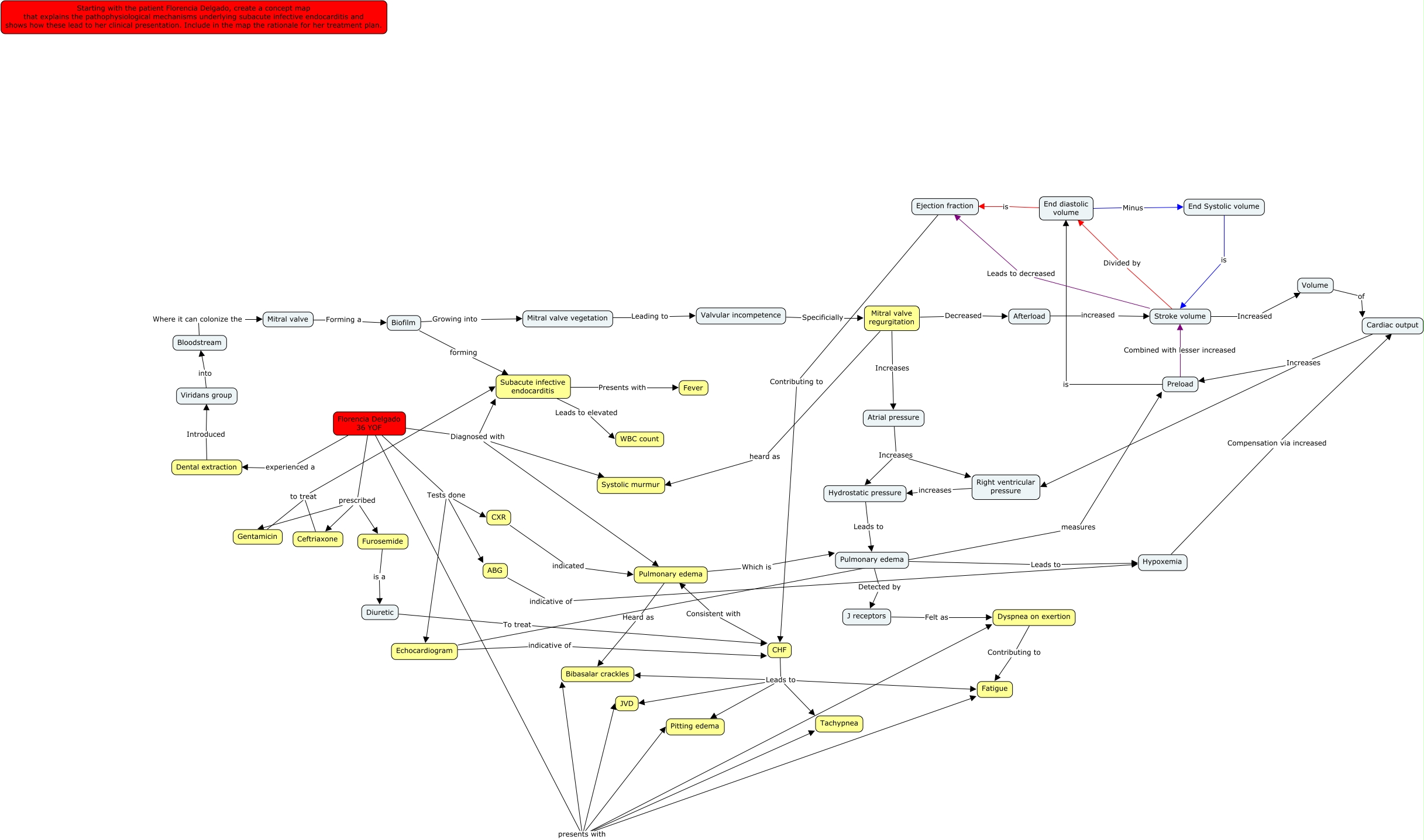
This Concept Map, created with IHMC CmapTools, has information related to: week 18 florencia delgado, Florencia Delgado 36 YOF Diagnosed with Systolic murmur, Afterload increased Stroke volume, End diastolic volume is Ejection fraction, Mitral valve Forming a Biofilm, Mitral valve regurgitation heard as Systolic murmur, Florencia Delgado 36 YOF prescribed Ceftriaxone, Florencia Delgado 36 YOF experienced a Dental extraction, Valvular incompetence Specificially Mitral valve regurgitation, Hydrostatic pressure Leads to Pulmonary edema, End Systolic volume is Stroke volume, Dental extraction Introduced Viridans group, Florencia Delgado 36 YOF presents with JVD, Subacute infective endocarditis Leads to elevated WBC count, Diuretic To treat CHF, Florencia Delgado 36 YOF prescribed Gentamicin, Cardiac output Increases Right ventricular pressure, Ejection fraction Contributing to CHF, ABG indicative of Hypoxemia, Mitral valve regurgitation Increases Atrial pressure, Florencia Delgado 36 YOF presents with Fatigue