WARNING:
JavaScript is turned OFF. None of the links on this concept map will
work until it is reactivated.
If you need help turning JavaScript On, click here.
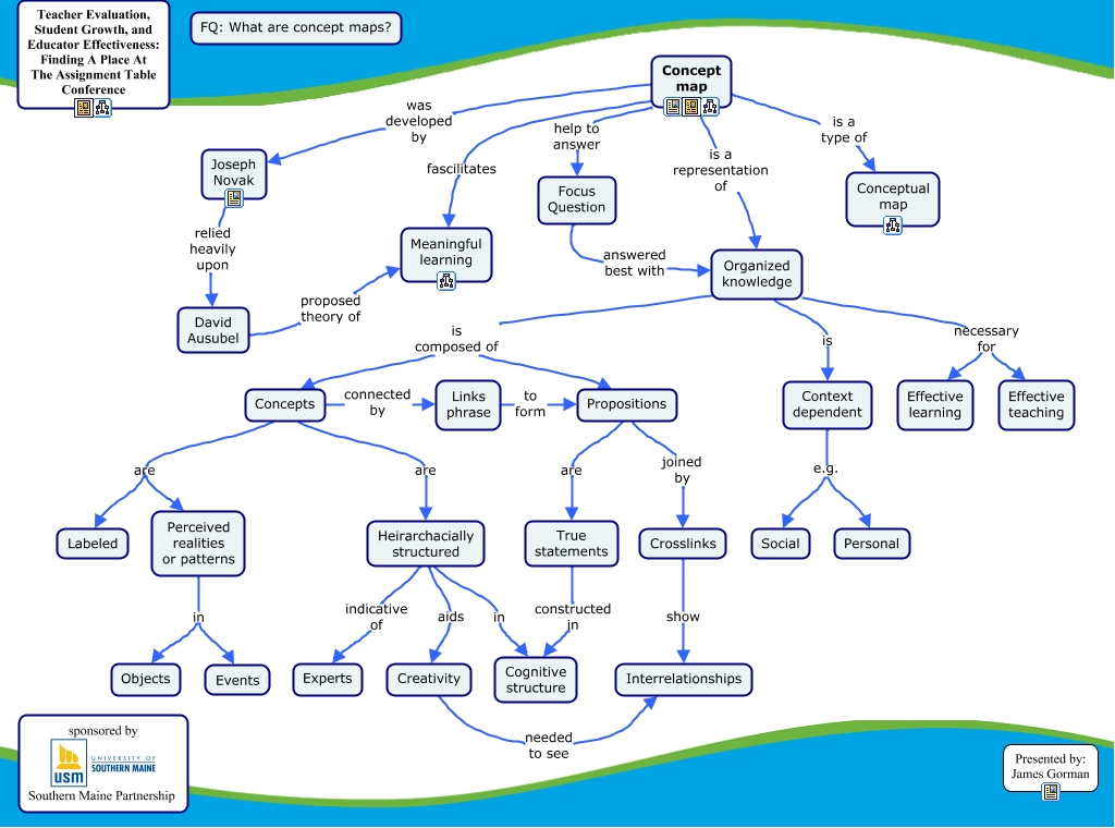
This Concept Map, created with IHMC CmapTools, has information related to: Concept Maps, Propositions joined by Crosslinks, Organized knowledge is composed of Propositions, Concept map fascilitates Meaningful learning, Perceived realities or patterns in Objects, Concept map is a type of Conceptual map, Organized knowledge is Context dependent, Organized knowledge necessary for Effective teaching, Organized knowledge is composed of Concepts, Organized knowledge necessary for Effective learning, Concepts are Heirarchacially structured, Concept map was developed by Joseph Novak, Heirarchacially structured in Cognitive structure, Perceived realities or patterns in Events, Concept map help to answer Focus Question, Joseph Novak relied heavily upon David Ausubel, Propositions are True statements, Focus Question answered best with Organized knowledge, Heirarchacially structured indicative of Experts, David Ausubel proposed theory of Meaningful learning, Heirarchacially structured aids Creativity