WARNING:
JavaScript is turned OFF. None of the links on this concept map will
work until it is reactivated.
If you need help turning JavaScript On, click here.
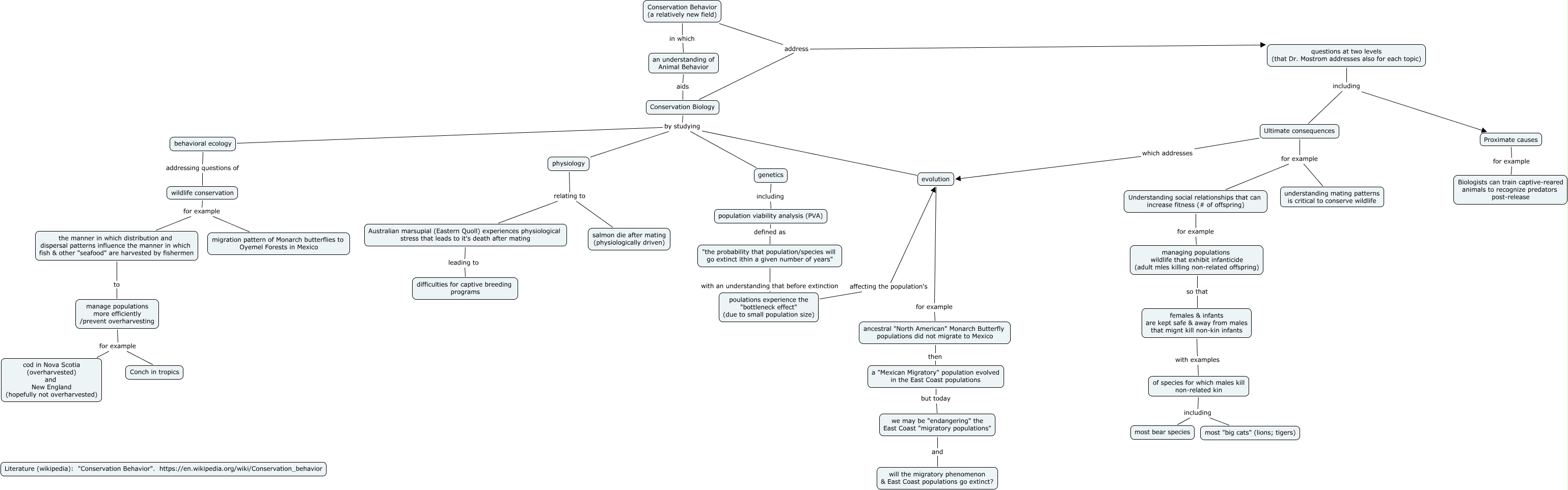
This Concept Map, created with IHMC CmapTools, has information related to: Conservation Behavior, poulations experience the "bottleneck effect" (due to small population size) affecting the population's evolution, managing populations wildlife that exhibit infanticide (adult mles killing non-related offspring) so that females & infants are kept safe & away from males that mignt kill non-kin infants, physiology relating to salmon die after mating (physiologically driven), "the probability that population/species will go extinct ithin a given number of years" with an understanding that before extinction poulations experience the "bottleneck effect" (due to small population size), of species for which males kill non-related kin including most bear species, Conservation Behavior (a relatively new field) address questions at two levels (that Dr. Mostrom addresses also for each topic), Ultimate consequences for example understanding mating patterns is critical to conserve wildlife, females & infants are kept safe & away from males that mignt kill non-kin infants with examples of species for which males kill non-related kin, population viability analysis (PVA) defined as "the probability that population/species will go extinct ithin a given number of years", Proximate causes for example Biologists can train captive-reared animals to recognize predators post-release, cod in Nova Scotia (overharvested) and New England (hopefully not overharvested) for example manage populations more efficiently /prevent overharvesting, Conservation Biology address questions at two levels (that Dr. Mostrom addresses also for each topic), wildlife conservation for example migration pattern of Monarch butterflies to Oyemel Forests in Mexico, we may be "endangering" the East Coast "migratory populations" and will the migratory phenomenon & East Coast populations go extinct?, cod in Nova Scotia (overharvested) and New England (hopefully not overharvested) for example Conch in tropics, an understanding of Animal Behavior aids Conservation Biology, genetics including population viability analysis (PVA), questions at two levels (that Dr. Mostrom addresses also for each topic) including Ultimate consequences, Conservation Biology by studying physiology, the manner in which distribution and dispersal patterns influence the manner in which fish & other "seafood" are harvested by fishermen to manage populations more efficiently /prevent overharvesting