WARNING:
JavaScript is turned OFF. None of the links on this concept map will
work until it is reactivated.
If you need help turning JavaScript On, click here.
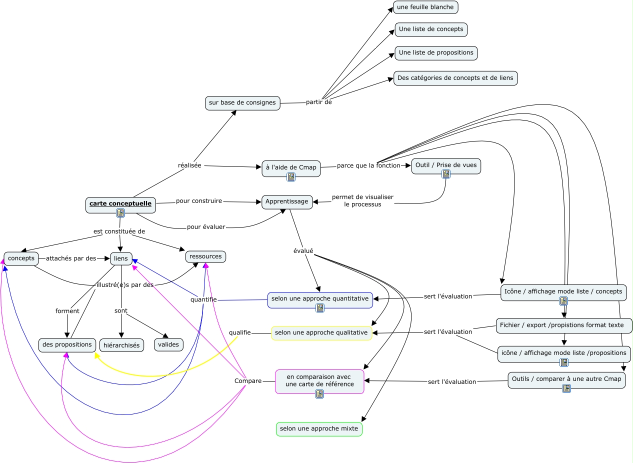
Cette carte de concepts créée avec IHMC CmapTools traite de: demo, en comparaison avec une carte de référence Compare concepts, carte conceptuelle est constituée de ressources, selon une approche quantitative quantifie ressources, selon une approche quantitative quantifie concepts, Apprentissage évalué selon une approche mixte, carte conceptuelle pour construire Apprentissage, en comparaison avec une carte de référence Compare liens, carte conceptuelle réalisée à l'aide de Cmap, en comparaison avec une carte de référence Compare des propositions, à l'aide de Cmap parce que la fonction Fichier / export /propistions format texte, selon une approche quantitative quantifie liens, carte conceptuelle est constituée de concepts, carte conceptuelle est constituée de liens, selon une approche qualitative qualifie des propositions, Apprentissage évalué selon une approche qualitative, sur base de consignes partir de Des catégories de concepts et de liens, Outils / comparer à une autre Cmap sert l'évaluation en comparaison avec une carte de référence, à l'aide de Cmap parce que la fonction icône / affichage mode liste /propositions, sur base de consignes partir de Une liste de propositions, concepts illustré(e)s par des ressources