WARNING:
JavaScript is turned OFF. None of the links on this concept map will
work until it is reactivated.
If you need help turning JavaScript On, click here.
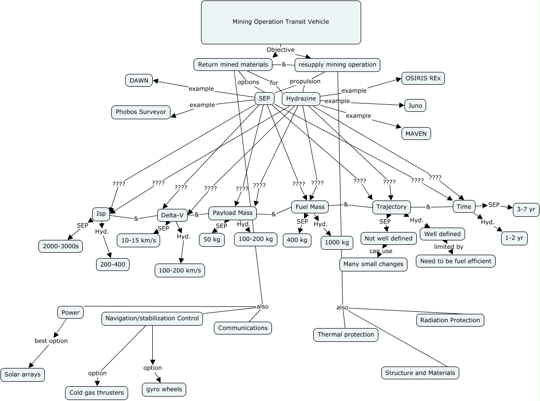
This Concept Map, created with IHMC CmapTools, has information related to: Transit Vehicle.cmap, resupply mining operation also Radiation Protection, Mining Operation Transit Vehicle Objective Return mined materials, Return mined materials & resupply mining operation, Mining Operation Transit Vehicle Objective resupply mining operation, Hydrazine ???? Delta-V, SEP ???? Trajectory, Delta-V Hyd. 100-200 km/s, Payload Mass Hyd. 100-200 kg, Return mined materials also Communications, Hydrazine ???? Fuel Mass, Delta-V SEP 10-15 km/s, Isp SEP 2000-3000s, Well defined limited by Need to be fuel efficient, Navigation/stabilization Control option Cold gas thrusters, Return mined materials options SEP, Return mined materials also Power, Delta-V & Payload Mass, Hydrazine ???? Payload Mass, Fuel Mass SEP 400 kg, Hydrazine example MAVEN