WARNING:
JavaScript is turned OFF. None of the links on this concept map will
work until it is reactivated.
If you need help turning JavaScript On, click here.
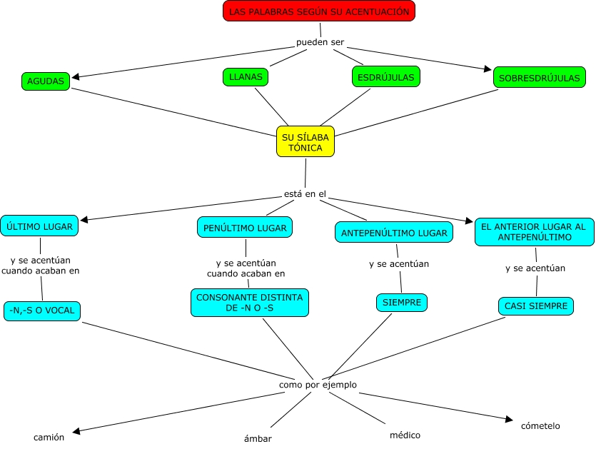
Este Cmap, tiene información relacionada con: LAS PALABRAS SEGÚN SU ACENTUACIÓN-Diego y Lucía F, -N,-S O VOCAL como por ejemplo médico, -N,-S O VOCAL como por ejemplo camión, CASI SIEMPRE como por ejemplo ámbar, EL ANTERIOR LUGAR AL ANTEPENÚLTIMO y se acentúan CASI SIEMPRE, ÚLTIMO LUGAR y se acentúan cuando acaban en -N,-S O VOCAL, SU SÍLABA TÓNICA está en el ANTEPENÚLTIMO LUGAR, SU SÍLABA TÓNICA está en el PENÚLTIMO LUGAR, ESDRÚJULAS su SU SÍLABA TÓNICA, CONSONANTE DISTINTA DE -N O -S como por ejemplo médico, LAS PALABRAS SEGÚN SU ACENTUACIÓN pueden ser ESDRÚJULAS, -N,-S O VOCAL como por ejemplo cómetelo, PENÚLTIMO LUGAR y se acentúan cuando acaban en CONSONANTE DISTINTA DE -N O -S, SIEMPRE como por ejemplo médico, CASI SIEMPRE como por ejemplo cómetelo, ANTEPENÚLTIMO LUGAR y se acentúan SIEMPRE, SIEMPRE como por ejemplo ámbar, CASI SIEMPRE como por ejemplo camión, SOBRESDRÚJULAS su SU SÍLABA TÓNICA, CONSONANTE DISTINTA DE -N O -S como por ejemplo ámbar, SIEMPRE como por ejemplo camión