WARNING:
JavaScript is turned OFF. None of the links on this concept map will
work until it is reactivated.
If you need help turning JavaScript On, click here.
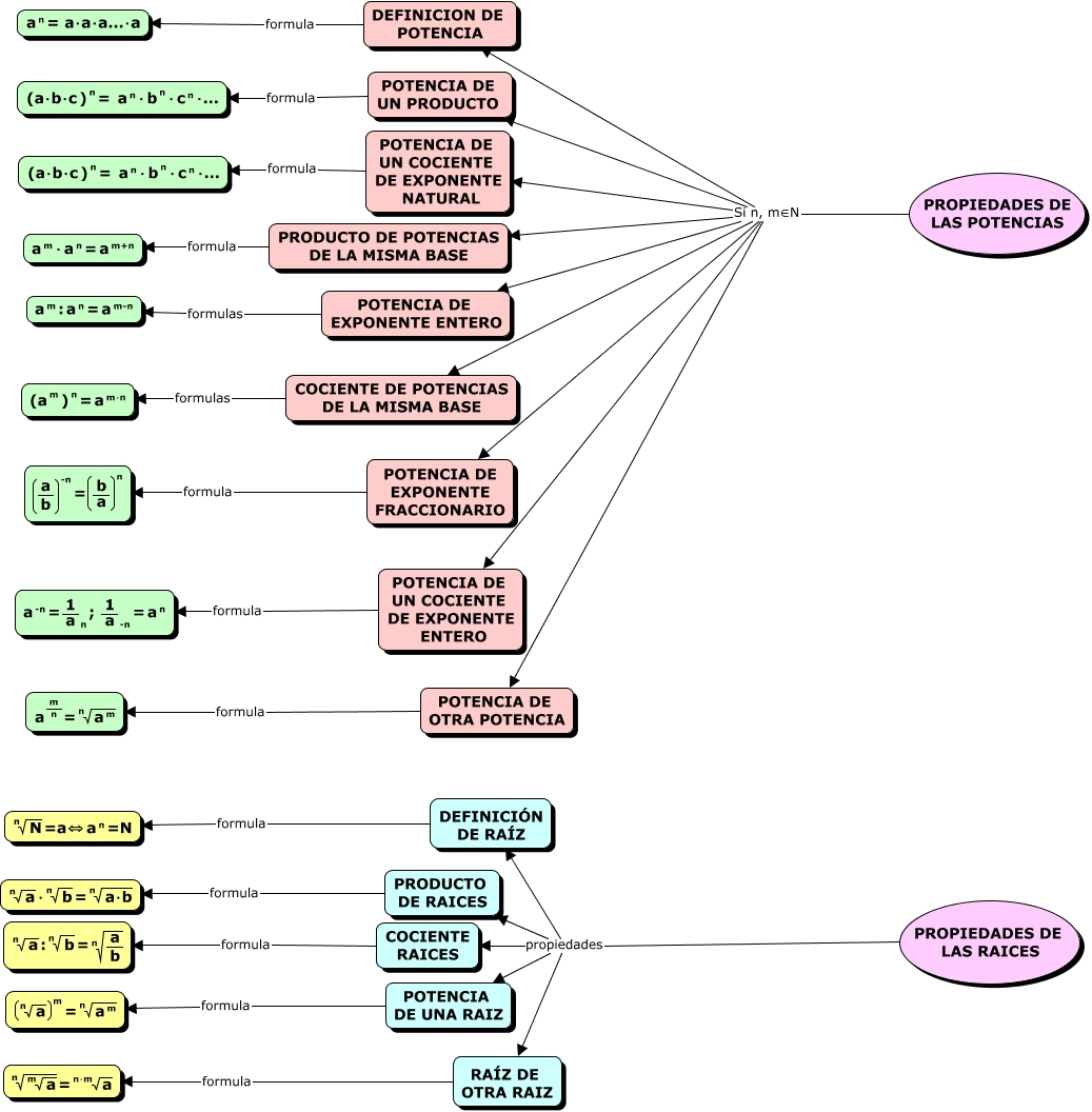
Este Cmap, tiene información relacionada con: ESO2-NAZARET_LEAL-POTENCIAS Y RAÍCES, PROPIEDADES DE LAS POTENCIAS Si n, m∈N POTENCIA DE EXPONENTE FRACCIONARIO, DEFINICIÓN DE RAÍZ formula <math xmlns="http://www.w3.org/1998/Math/MathML"> <mrow> <mroot> <mtext> N </mtext> <mtext> n </mtext> </mroot> <mtext> =a⇔ </mtext> <mmultiscripts> <mtext> a </mtext> <none/> <mtext> n </mtext> </mmultiscripts> <mtext> =N </mtext> </mrow> </math>, PROPIEDADES DE LAS POTENCIAS Si n, m∈N DEFINICION DE POTENCIA, PROPIEDADES DE LAS POTENCIAS Si n, m∈N POTENCIA DE OTRA POTENCIA, PROPIEDADES DE LAS POTENCIAS Si n, m∈N PRODUCTO DE POTENCIAS DE LA MISMA BASE, POTENCIA DE EXPONENTE FRACCIONARIO formula <math xmlns="http://www.w3.org/1998/Math/MathML"> <mmultiscripts> <mfenced open="(" close=")"> <mfrac> <mtext> a </mtext> <mtext> b </mtext> </mfrac> </mfenced> <none/> <mtext> -n </mtext> </mmultiscripts> <mtext> = </mtext> <mmultiscripts> <mrow> <mfenced open="(" close=")"> <mfrac> <mtext> b </mtext> <mtext> a </mtext> </mfrac> </mfenced> </mrow> <none/> <mtext> n </mtext> </mmultiscripts> </math>, PROPIEDADES DE LAS POTENCIAS Si n, m∈N POTENCIA DE UN PRODUCTO, PROPIEDADES DE LAS RAICES propiedades RAÍZ DE OTRA RAIZ, POTENCIA DE OTRA POTENCIA formula <math xmlns="http://www.w3.org/1998/Math/MathML"> <mrow> <mmultiscripts> <mtext> a </mtext> <none/> <mrow> <mfrac> <mtext> m </mtext> <mtext> n </mtext> </mfrac> </mrow> </mmultiscripts> <mtext> = </mtext> <mroot> <mmultiscripts> <mtext> a </mtext> <none/> <mtext> m </mtext> </mmultiscripts> <mtext> n </mtext> </mroot> </mrow> </math>, PROPIEDADES DE LAS POTENCIAS Si n, m∈N COCIENTE DE POTENCIAS DE LA MISMA BASE, PROPIEDADES DE LAS POTENCIAS Si n, m∈N POTENCIA DE EXPONENTE ENTERO, POTENCIA DE UN COCIENTE DE EXPONENTE ENTERO formula <math xmlns="http://www.w3.org/1998/Math/MathML"> <mrow> <mmultiscripts> <mtext> a </mtext> <none/> <mtext> -n </mtext> </mmultiscripts> <mtext> = </mtext> <mmultiscripts> <mfrac> <mtext> 1 </mtext> <mtext> a </mtext> </mfrac> <mtext> n </mtext> <none/> </mmultiscripts> <mtext> ; </mtext> <mmultiscripts> <mfrac> <mtext> 1 </mtext> <mtext> a </mtext> </mfrac> <mtext> -n </mtext> <none/> </mmultiscripts> <mtext> = </mtext> <mmultiscripts> <mtext> a </mtext> <none/> <mtext> n </mtext> </mmultiscripts> </mrow> </math>, POTENCIA DE EXPONENTE ENTERO formulas <math xmlns="http://www.w3.org/1998/Math/MathML"> <mrow> <mmultiscripts> <mtext> a </mtext> <none/> <mtext> m </mtext> </mmultiscripts> <mtext> : </mtext> <mmultiscripts> <mtext> a </mtext> <none/> <mtext> n </mtext> </mmultiscripts> <mtext> = </mtext> <mmultiscripts> <mtext> a </mtext> <none/> <mtext> m-n </mtext> </mmultiscripts> </mrow> </math>, POTENCIA DE UN COCIENTE DE EXPONENTE NATURAL formula <math xmlns="http://www.w3.org/1998/Math/MathML"> <mrow> <mtext> (a⋅b⋅c </mtext> <mmultiscripts> <mtext> ) </mtext> <none/> <mtext> n </mtext> </mmultiscripts> <mtext> = </mtext> <mmultiscripts> <mtext> a </mtext> <none/> <mtext> n </mtext> </mmultiscripts> <mtext> ⋅ </mtext> <mmultiscripts> <mtext> b </mtext> <none/> <mtext> n </mtext> </mmultiscripts> <mtext> ⋅ </mtext> <mmultiscripts> <mtext> c </mtext> <none/> <mtext> n </mtext> </mmultiscripts> <mtext> ⋅... </mtext> </mrow> </math>, PROPIEDADES DE LAS POTENCIAS Si n, m∈N POTENCIA DE UN COCIENTE DE EXPONENTE ENTERO, PRODUCTO DE POTENCIAS DE LA MISMA BASE formula <math xmlns="http://www.w3.org/1998/Math/MathML"> <mrow> <mmultiscripts> <mtext> a </mtext> <none/> <mtext> m </mtext> </mmultiscripts> <mtext> ⋅ </mtext> <mmultiscripts> <mtext> a </mtext> <none/> <mtext> n </mtext> </mmultiscripts> <mtext> = </mtext> <mmultiscripts> <mtext> a </mtext> <none/> <mtext> m+n </mtext> </mmultiscripts> </mrow> </math>, PROPIEDADES DE LAS POTENCIAS Si n, m∈N POTENCIA DE UN COCIENTE DE EXPONENTE NATURAL, POTENCIA DE UNA RAIZ formula <math xmlns="http://www.w3.org/1998/Math/MathML"> <mrow> <mmultiscripts> <mfenced open="(" close=")"> <mroot> <mtext> a </mtext> <mtext> n </mtext> </mroot> </mfenced> <none/> <mtext> m </mtext> </mmultiscripts> <mtext> = </mtext> <mroot> <mmultiscripts> <mtext> a </mtext> <none/> <mtext> m </mtext> </mmultiscripts> <mtext> n </mtext> </mroot> </mrow> </math>, PRODUCTO DE RAICES formula <math xmlns="http://www.w3.org/1998/Math/MathML"> <mrow> <mroot> <mtext> a </mtext> <mtext> n </mtext> </mroot> <mtext> ⋅ </mtext> <mroot> <mtext> b </mtext> <mtext> n </mtext> </mroot> <mtext> = </mtext> <mroot> <mtext> a⋅b </mtext> <mtext> n </mtext> </mroot> </mrow> </math>, COCIENTE RAICES formula <math xmlns="http://www.w3.org/1998/Math/MathML"> <mrow> <mroot> <mtext> a </mtext> <mtext> n </mtext> </mroot> <mtext> : </mtext> <mroot> <mtext> b </mtext> <mtext> n </mtext> </mroot> <mtext> = </mtext> <mroot> <mfrac> <mtext> a </mtext> <mtext> b </mtext> </mfrac> <mtext> n </mtext> </mroot> </mrow> </math>