WARNING:
JavaScript is turned OFF. None of the links on this concept map will
work until it is reactivated.
If you need help turning JavaScript On, click here.
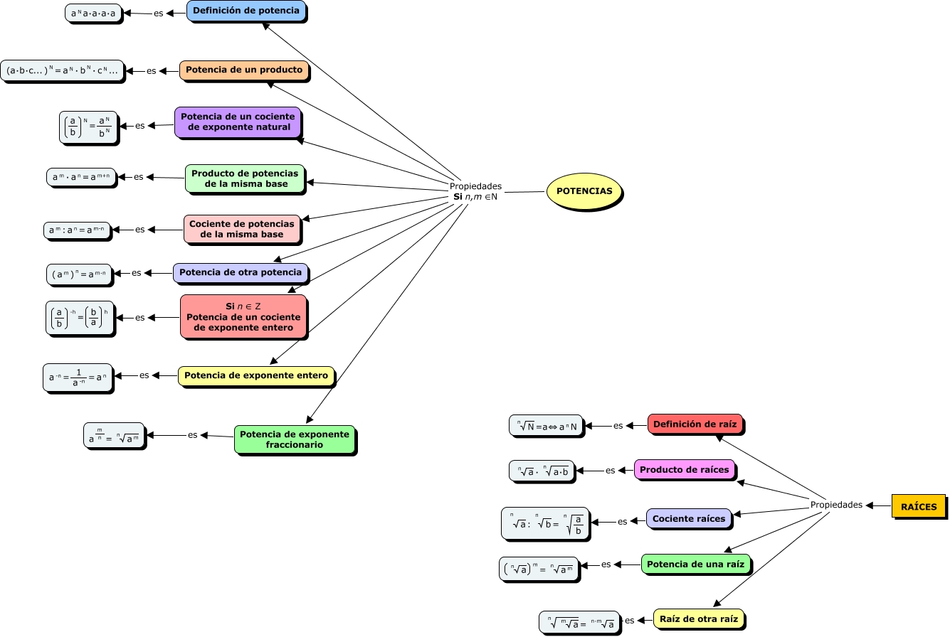
Este Cmap, tiene información relacionada con: ESO2-AMALIA_VILLABRILLE-CMAP POTENCIAS Y RAÍCES, RAÍCES Propiedades Producto de raíces, POTENCIAS Propiedades Si n,m∈N Potencia de exponente fraccionario, Potencia de una raíz es <math xmlns="http://www.w3.org/1998/Math/MathML"> <mrow> <mfenced open="(" close=")"> <mmultiscripts> <msqrt> <mtext> a </mtext> </msqrt> <none/> <none/> <mprescripts/> <none/> <mtext> n </mtext> </mmultiscripts> </mfenced> <mmultiscripts> <mtext> </mtext> <none/> <mtext> m </mtext> </mmultiscripts> <mtext> = </mtext> <mmultiscripts> <msqrt> <mmultiscripts> <mtext> a </mtext> <none/> <mtext> m </mtext> </mmultiscripts> </msqrt> <none/> <none/> <mprescripts/> <none/> <mtext> n </mtext> </mmultiscripts> </mrow> </math>, POTENCIAS Propiedades Si n,m∈N Si n∈ Z Potencia de un cociente de exponente entero, POTENCIAS Propiedades Si n,m∈N Producto de potencias de la misma base, POTENCIAS Propiedades Si n,m∈N Definición de potencia, RAÍCES Propiedades Cociente raíces, Potencia de exponente fraccionario es <math xmlns="http://www.w3.org/1998/Math/MathML"> <mrow> <mmultiscripts> <mtext> a </mtext> <none/> <mrow> <mfrac> <mtext> m </mtext> <mtext> n </mtext> </mfrac> </mrow> </mmultiscripts> <mtext> = </mtext> <mmultiscripts> <msqrt> <mmultiscripts> <mtext> a </mtext> <none/> <mtext> m </mtext> </mmultiscripts> </msqrt> <none/> <none/> <mprescripts/> <none/> <mtext> n </mtext> </mmultiscripts> </mrow> </math>, Definición de raíz es <math xmlns="http://www.w3.org/1998/Math/MathML"> <mrow> <mmultiscripts> <mrow> <msqrt> <mtext> N </mtext> </msqrt> <mtext> =a⇔ </mtext> <mmultiscripts> <mtext> a </mtext> <none/> <mtext> n </mtext> </mmultiscripts> <mtext> N </mtext> </mrow> <none/> <none/> <mprescripts/> <none/> <mtext> n </mtext> </mmultiscripts> </mrow> </math>, Potencia de un producto es <math xmlns="http://www.w3.org/1998/Math/MathML"> <mrow> <mtext> (a⋅b⋅c... </mtext> <mmultiscripts> <mtext> ) </mtext> <none/> <mtext> N </mtext> </mmultiscripts> <mtext> = </mtext> <mmultiscripts> <mtext> a </mtext> <none/> <mtext> N </mtext> </mmultiscripts> <mtext> ⋅ </mtext> <mmultiscripts> <mtext> b </mtext> <none/> <mtext> N </mtext> </mmultiscripts> <mtext> ⋅ </mtext> <mmultiscripts> <mtext> c </mtext> <none/> <mtext> N </mtext> </mmultiscripts> <mtext> ... </mtext> </mrow> </math>, POTENCIAS Propiedades Si n,m∈N Potencia de exponente entero, Raíz de otra raíz es <math xmlns="http://www.w3.org/1998/Math/MathML"> <mmultiscripts> <msqrt> <mrow> <mmultiscripts> <mrow> <msqrt> <mtext> a </mtext> </msqrt> </mrow> <none/> <none/> <mprescripts/> <none/> <mtext> m </mtext> </mmultiscripts> </mrow> </msqrt> <none/> <none/> <mprescripts/> <none/> <mtext> n </mtext> </mmultiscripts> <mtext> = </mtext> <mmultiscripts> <msqrt> <mtext> a </mtext> </msqrt> <none/> <none/> <mprescripts/> <none/> <mtext> n⋅m </mtext> </mmultiscripts> </math>, Cociente de potencias de la misma base es <math xmlns="http://www.w3.org/1998/Math/MathML"> <mrow> <mmultiscripts> <mtext> a </mtext> <none/> <mtext> m </mtext> </mmultiscripts> <mtext> : </mtext> <mmultiscripts> <mtext> a </mtext> <none/> <mtext> n </mtext> </mmultiscripts> <mtext> = </mtext> <mmultiscripts> <mtext> a </mtext> <none/> <mtext> m-n </mtext> </mmultiscripts> </mrow> </math>, RAÍCES Propiedades Raíz de otra raíz, POTENCIAS Propiedades Si n,m∈N Potencia de un cociente de exponente natural, Definición de potencia es <math xmlns="http://www.w3.org/1998/Math/MathML"> <mrow> <mmultiscripts> <mtext> a </mtext> <none/> <mtext> N </mtext> </mmultiscripts> <mtext> a⋅a⋅a⋅a </mtext> </mrow> </math>, POTENCIAS Propiedades Si n,m∈N Potencia de un producto, RAÍCES Propiedades Potencia de una raíz, Cociente raíces es <math xmlns="http://www.w3.org/1998/Math/MathML"> <mrow> <mmultiscripts> <mrow> <msqrt> <mtext> a </mtext> </msqrt> <mtext> : </mtext> <mmultiscripts> <mrow> <msqrt> <mtext> b </mtext> </msqrt> <mtext> = </mtext> <mmultiscripts> <msqrt> <mfrac> <mtext> a </mtext> <mtext> b </mtext> </mfrac> </msqrt> <none/> <none/> <mprescripts/> <none/> <mtext> n </mtext> </mmultiscripts> </mrow> <none/> <none/> <mprescripts/> <none/> <mtext> n </mtext> </mmultiscripts> </mrow> <none/> <none/> <mprescripts/> <none/> <mtext> n </mtext> </mmultiscripts> </mrow> </math>, Potencia de otra potencia es <math xmlns="http://www.w3.org/1998/Math/MathML"> <mrow> <mtext> ( </mtext> <mmultiscripts> <mtext> a </mtext> <none/> <mtext> m </mtext> </mmultiscripts> <mmultiscripts> <mtext> ) </mtext> <none/> <mtext> n </mtext> </mmultiscripts> <mtext> = </mtext> <mmultiscripts> <mtext> a </mtext> <none/> <mtext> m⋅n </mtext> </mmultiscripts> </mrow> </math>