WARNING:
JavaScript is turned OFF. None of the links on this concept map will
work until it is reactivated.
If you need help turning JavaScript On, click here.
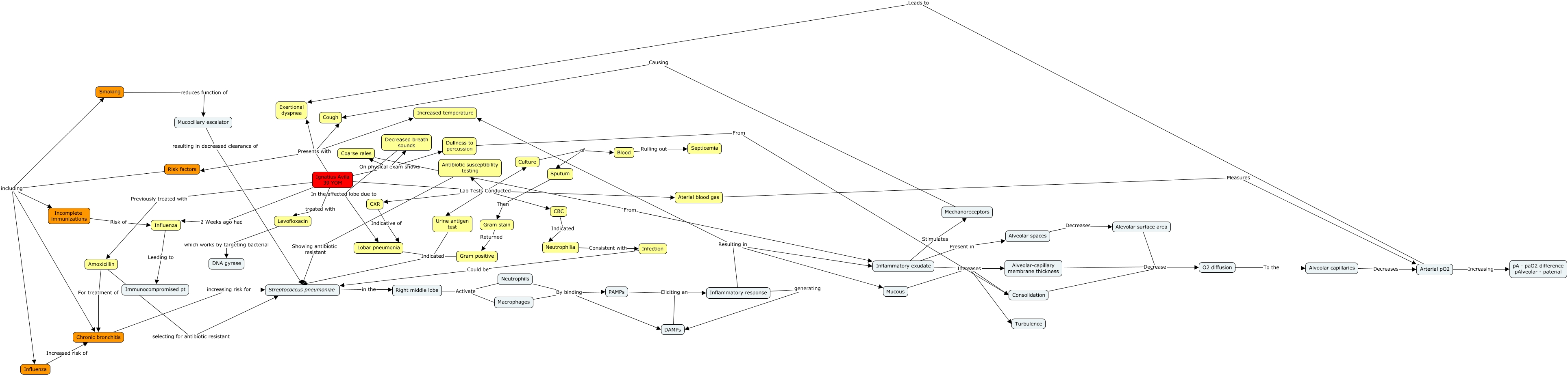
This Concept Map, created with IHMC CmapTools, has information related to: week 15 ignatius avila, Neutrophilia Consistent with Infection, Levofloxacin which works by targeting bacterial DNA gyrase, Risk factors including Influenza, Ignatius Avila 39 YOM Lab Tests Conducted Culture, Blood Rulling out Septicemia, Consolidation Decrease O2 diffusion, Inflammatory exudate Present in Alveolar spaces, Streptococcus pneumoniae in the Right middle lobe, Mucous Increases Turbulence, Antibiotic susceptibility testing Showing antibiotic resistant Streptococcus pneumoniae, Inflammatory response generating DAMPs, Inflammatory exudate Increases Consolidation, Ignatius Avila 39 YOM Lab Tests Conducted Urine antigen test, Alevolar surface area Decrease O2 diffusion, DAMPs Eliciting an Inflammatory response, CBC Indicated Neutrophilia, Urine antigen test Indicated Streptococcus pneumoniae, Ignatius Avila 39 YOM Presents with Increased temperature, Ignatius Avila 39 YOM On physical exam shows Dullness to percussion, Ignatius Avila 39 YOM Lab Tests Conducted Antibiotic susceptibility testing