WARNING:
JavaScript is turned OFF. None of the links on this concept map will
work until it is reactivated.
If you need help turning JavaScript On, click here.
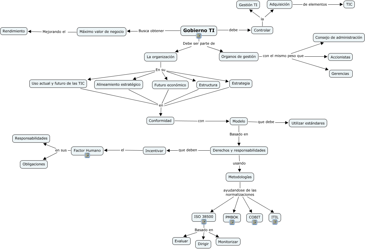
Este Cmap, tiene información relacionada con: Mapa de conceptos - Gobierno y Gestión corporativa, Metodologías ayudandose de las normalizaciones ITIL, ISO 38500 Basado en Dirigir, Uso actual y futuro de las TIC en Conformidad, ISO 38500 Basado en Monitorizar, Metodologías ayudandose de las normalizaciones ISO 38500, Alineamiento estratégico en Conformidad, Adquisición de elementos TIC, Organos de gestión con el mismo peso que Consejo de administración, Metodologías ayudandose de las normalizaciones COBIT, Derechos y responsabilidades que deben Incentivar, Estrategia en Conformidad, La organización En su Estrategia, Factor Humano en sus Obligaciones, Gobierno TI Debe ser parte de Organos de gestión, Máximo valor de negocio Mejorando el Rendimiento, Metodologías ayudandose de las normalizaciones PMBOK, Modelo Basado en Derechos y responsabilidades, ISO 38500 Basado en Evaluar, Gobierno TI Debe ser parte de La organización, Controlar la Gestión TI