WARNING:
JavaScript is turned OFF. None of the links on this concept map will
work until it is reactivated.
If you need help turning JavaScript On, click here.
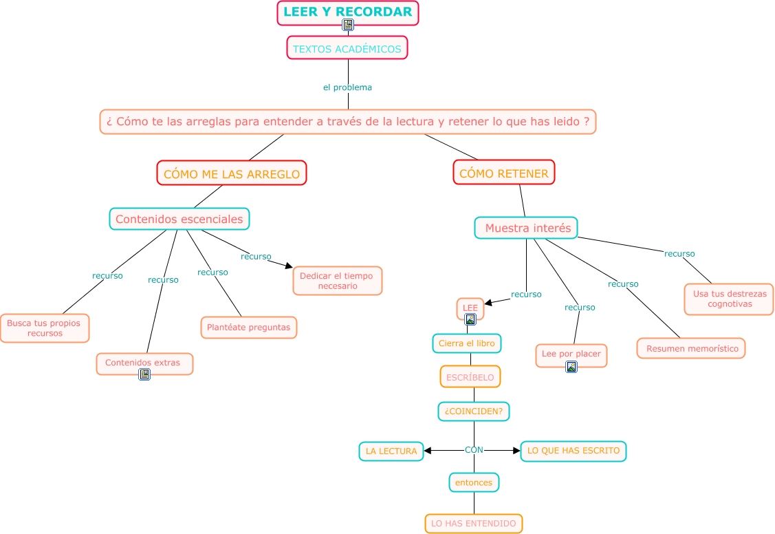
Este Cmap, tiene información relacionada con: AndreaLorenzo-lectura_reflexiva, Contenidos escenciales recurso Busca tus propios recursos, Contenidos escenciales recurso Plantéate preguntas, LEE ???? Cierra el libro, ¿COINCIDEN? CON LA LECTURA, ¿COINCIDEN? CON entonces, ¿COINCIDEN? CON LO QUE HAS ESCRITO, entonces ???? LO HAS ENTENDIDO, ESCRÍBELO ???? ¿COINCIDEN?, LEER Y RECORDAR ???? TEXTOS ACADÉMICOS, Muestra interés recurso LEE, CÓMO ME LAS ARREGLO ???? Contenidos escenciales, LEER Y RECORDAR el problema ¿ Cómo te las arreglas para entender a través de la lectura y retener lo que has leido ?, ¿ Cómo te las arreglas para entender a través de la lectura y retener lo que has leido ? ???? CÓMO RETENER, Muestra interés recurso Lee por placer, CÓMO RETENER Muestra interés, Muestra interés recurso Usa tus destrezas cognotivas, Contenidos escenciales recurso Dedicar el tiempo necesario, ¿ Cómo te las arreglas para entender a través de la lectura y retener lo que has leido ? ???? CÓMO ME LAS ARREGLO, Muestra interés recurso Resumen memorístico, Cierra el libro ???? ESCRÍBELO