WARNING:
JavaScript is turned OFF. None of the links on this concept map will
work until it is reactivated.
If you need help turning JavaScript On, click here.
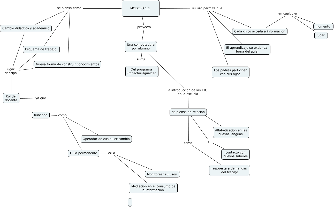
Este Cmap, tiene información relacionada con: Modelo 1.1, se piensa en relacion al contacto con nuevos saberes, MODELO 1.1 su uso permite que Los padres participen con sus hijos, MODELO 1.1 su uso permite que El aprendizaje se extienda fuera del aula., se piensa en relacion como respuesta a demandas del trabajo, Cada chico acceda a informacion en cualquier lugar, MODELO 1.1 se piensa como Nueva forma de construir conocimientos, Cambio didactico y academico lugar principal Rol del docente, Cada chico acceda a informacion en cualquier momento, Nueva forma de construir conocimientos lugar principal Rol del docente, Guia permanente para Mediacion en el consumo de la informacion, Una computadora por alumno la introduccion de las TIC en la escuela se piensa en relacion, MODELO 1.1 su uso permite que Cada chico acceda a informacion, Una computadora por alumno surge Del programa Conectar-Igualdad, Rol del docente ya que funciona, funciona como Guia permanente, se piensa en relacion ???? Alfabetizacion en las nuevas lenguas, funciona como Operador de cualquier cambio, Esquema de trabajo lugar principal Rol del docente, Guia permanente para Monitorear su usos, MODELO 1.1 se piensa como Cambio didactico y academico