WARNING:
JavaScript is turned OFF. None of the links on this concept map will
work until it is reactivated.
If you need help turning JavaScript On, click here.
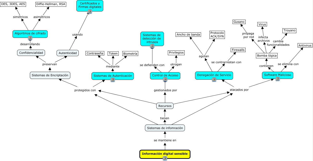
Este Cmap, tiene información relacionada con: AlfredoC, Sistemas de Autenticación mediante Token, Sistemas de Encriptación preservan Autenticidad, Bomba lógica cambia funcionalidades Troyano, Información digital sensible se mantiene en Sistemas de infomración, Sistemas de Encriptación preservan Autenticidad, Confidencialidad desarrollando Algoritmos de cifrado, Recursos gestionados por Control de Acceso, Denegación de Servicio se contrarrestan con Firewalls, Sistemas de Autenticación mediante Biometría, Sistemas de Encriptación preservan Confidencialidad, Recursos protegidos con Sistemas de Autenticación, Control de Acceso otrogan Privilegios, Sistemas de infomración protegidos con Sistemas de Encriptación, Sistemas de Autenticación mediante Contraseña, Sistemas de infomración atacados por Denegación de Servicio, Autenticidad usando Certificados y Firmas digitales, Algoritmos de cifrado simétricos DES, 3DES, AES, Recursos atacados por Software Malicioso, Bomba lógica infecta archivos Virus, Bomba lógica propaga por red Gusano