WARNING:
JavaScript is turned OFF. None of the links on this concept map will
work until it is reactivated.
If you need help turning JavaScript On, click here.
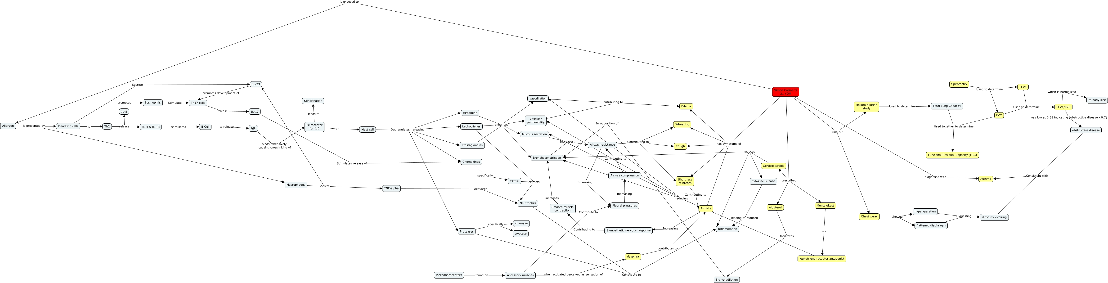
This Concept Map, created with IHMC CmapTools, has information related to: week 14 simon colsaerts, Proteases specifically chymase, Leukotrienes enhances Vascular permeability, Prostaglandins enhances vasodilation, leukotriene receptor antagonist reducing Bronchoconstriction, Prostaglandins enhances Vascular permeability, Histamine enhances Mucous secretion, Mast cell Degranulates, releasing Leukotrienes, Macrophages Secrete IL-23, leukotriene receptor antagonist reducing Vascular permeability, Total Lung Capacity Used together to determine Funcional Residual Capacity (FRC), Chest x-ray showed hyper-aeration, Chest x-ray showed flattened diaphragm, B Cell to release IgE, Leukotrienes enhances Mucous secretion, IgE binds extensively causing crosslinking of Fc receptor for IgE, Anxiety Increasing Sympathetic nervous response, flattened diaphragm suggesting difficulty expiring, Dendritic cells to Th2, Simon Colsaerts 21 YOM prescribed Montelukast, Leukotrienes attracts Neutrophils