WARNING:
JavaScript is turned OFF. None of the links on this concept map will
work until it is reactivated.
If you need help turning JavaScript On, click here.
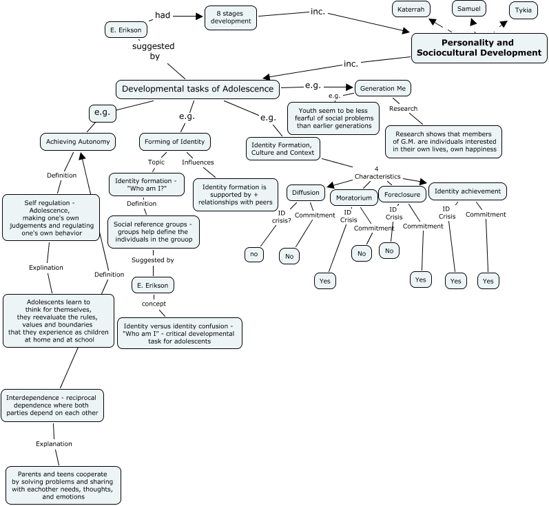
This Concept Map, created with IHMC CmapTools, has information related to: Chap 11 - Kat. Sam. Tykia, Moratorium ID Crisis Yes, Developmental tasks of Adolescence e.g. Identity Formation, Culture and Context, Forming of Identity Topic Identity formation - "Who am I?", Personality and Sociocultural Development Tykia, Generation Me Research Research shows that members of G.M. are individuals interested in their own lives, own happiness, Identity Formation, Culture and Context 4 Characteristics Identity achievement, Interdependence - reciprocal dependence where both parties depend on each other Explanation Parents and teens cooperate by solving problems and sharing with eachother needs, thoughts, and emotions, Identity Formation, Culture and Context 4 Characteristics Moratorium, Developmental tasks of Adolescence e.g. Generation Me, Personality and Sociocultural Development Katerrah, Forming of Identity Influences Identity formation is supported by + relationships with peers, Moratorium Commitment No, Personality and Sociocultural Development Samuel, Identity formation - "Who am I?" Definition Social reference groups - groups help define the individuals in the grouop, Developmental tasks of Adolescence suggested by E. Erikson, Identity Formation, Culture and Context 4 Characteristics Foreclosure, 8 stages development inc. Personality and Sociocultural Development, Identity achievement ID Crisis Yes, Interdependence - reciprocal dependence where both parties depend on each other Definition Achieving Autonomy, E. Erikson had 8 stages development