WARNING:
JavaScript is turned OFF. None of the links on this concept map will
work until it is reactivated.
If you need help turning JavaScript On, click here.
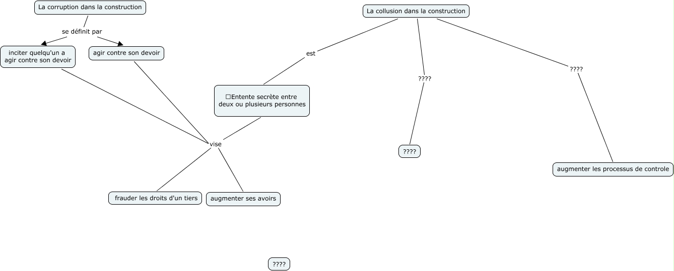
Cette carte de concepts créée avec IHMC CmapTools traite de: test MD, ◾Entente secrète entre deux ou plusieurs personnes vise frauder les droits d'un tiers, inciter quelqu'un a agir contre son devoir vise frauder les droits d'un tiers, agir contre son devoir vise augmenter ses avoirs, ◾Entente secrète entre deux ou plusieurs personnes vise augmenter ses avoirs, La collusion dans la construction ???? augmenter les processus de controle, La collusion dans la construction ???? ????, La collusion dans la construction est ◾Entente secrète entre deux ou plusieurs personnes, agir contre son devoir vise frauder les droits d'un tiers, inciter quelqu'un a agir contre son devoir vise augmenter ses avoirs, La corruption dans la construction se définit par agir contre son devoir, La corruption dans la construction se définit par inciter quelqu'un a agir contre son devoir