WARNING:
JavaScript is turned OFF. None of the links on this concept map will
work until it is reactivated.
If you need help turning JavaScript On, click here.
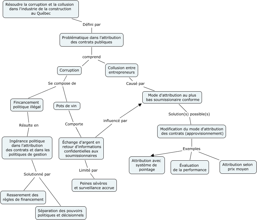
Cette carte de concepts créée avec IHMC CmapTools traite de: Mathieu Lauzon, Problématique dans l'attribution des contrats publiques comprend Collusion entre entrepreneurs, Modification du mode d'attribution des contrats (approvisionnement) Exemples Attribution avec système de pointage, Modification du mode d'attribution des contrats (approvisionnement) Exemples Attribution selon prix moyen, Fincancement politique illégal Résulte en Ingérance politique dans l'attribution des contrats et dans les politiques de gestion, Corruption Se compose de Fincancement politique illégal, Ingérance politique dans l'attribution des contrats et dans les politiques de gestion Solutionné par Resserement des règles de financement, Ingérance politique dans l'attribution des contrats et dans les politiques de gestion Solutionné par Séparation des pouvoirs politiques et décisionnels, Problématique dans l'attribution des contrats publiques comprend Corruption, Échange d'argent en retour d'informations confidentielles aux soumissionnaires influencé par Mode d'attribution au plus bas soumissionaire conforme, Pots de vin Comporte Échange d'argent en retour d'informations confidentielles aux soumissionnaires, Modification du mode d'attribution des contrats (approvisionnement) Exemples Évaluation de la performance, Échange d'argent en retour d'informations confidentielles aux soumissionnaires Limité par Peines sévères et surveillance accrue, Mode d'attribution au plus bas soumissionaire conforme Solution(s) possible(s) Modification du mode d'attribution des contrats (approvisionnement), Collusion entre entrepreneurs Causé par Mode d'attribution au plus bas soumissionaire conforme, Résoudre la corruption et la collusion dans l'industrie de la construction au Québec Défini par Problématique dans l'attribution des contrats publiques, Corruption Se compose de Pots de vin