WARNING:
JavaScript is turned OFF. None of the links on this concept map will
work until it is reactivated.
If you need help turning JavaScript On, click here.
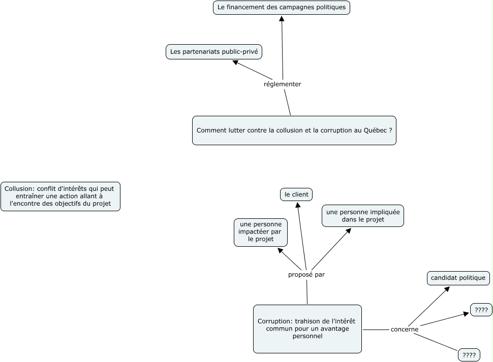
Cette carte de concepts créée avec IHMC CmapTools traite de: manon, Comment lutter contre la collusion et la corruption au Québec ? réglementer Les partenariats public-privé, Corruption: trahison de l'intérêt commun pour un avantage personnel concerne ????, Corruption: trahison de l'intérêt commun pour un avantage personnel proposé par une personne impliquée dans le projet, Corruption: trahison de l'intérêt commun pour un avantage personnel concerne candidat politique, Corruption: trahison de l'intérêt commun pour un avantage personnel proposé par une personne impactéer par le projet, Corruption: trahison de l'intérêt commun pour un avantage personnel proposé par le client, Comment lutter contre la collusion et la corruption au Québec ? réglementer Le financement des campagnes politiques, Corruption: trahison de l'intérêt commun pour un avantage personnel concerne ????