WARNING:
JavaScript is turned OFF. None of the links on this concept map will
work until it is reactivated.
If you need help turning JavaScript On, click here.
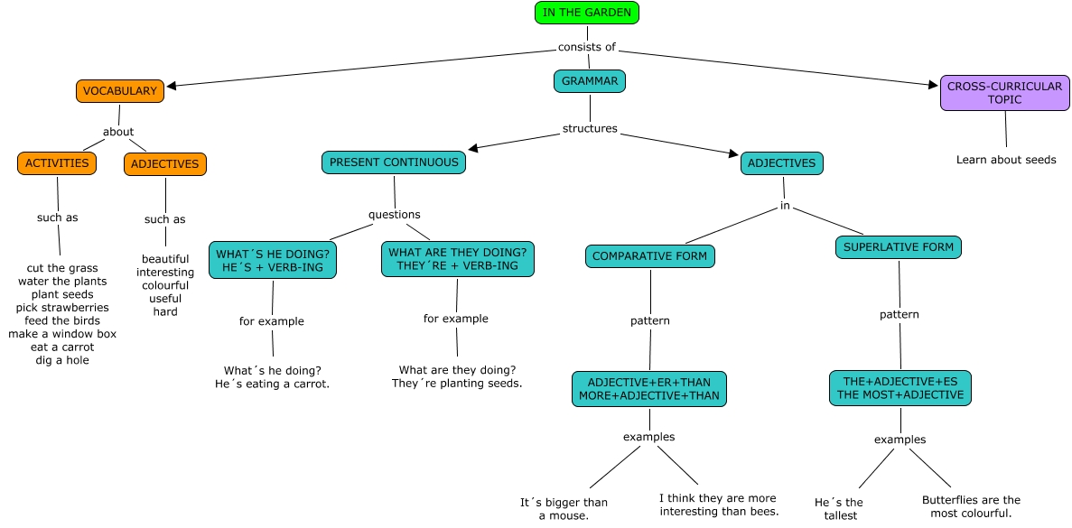
Este Cmap, tiene información relacionada con: IN THE GARDEN- Irene, ADJECTIVE+ER+THAN MORE+ADJECTIVE+THAN examples It´s bigger than a mouse., VOCABULARY about ADJECTIVES, PRESENT CONTINUOUS questions WHAT ARE THEY DOING? THEY´RE + VERB-ING, GRAMMAR structures ADJECTIVES, GRAMMAR structures PRESENT CONTINUOUS, WHAT ARE THEY DOING? THEY´RE + VERB-ING for example What are they doing? They´re planting seeds., IN THE GARDEN consists of GRAMMAR, ADJECTIVES such as beautiful interesting colourful useful hard, CROSS-CURRICULAR TOPIC ???? Learn about seeds, IN THE GARDEN consists of VOCABULARY, THE+ADJECTIVE+ES THE MOST+ADJECTIVE examples Butterflies are the most colourful., VOCABULARY about ACTIVITIES, ADJECTIVES in COMPARATIVE FORM, SUPERLATIVE FORM pattern THE+ADJECTIVE+ES THE MOST+ADJECTIVE, WHAT´S HE DOING? HE´S + VERB-ING for example What´s he doing? He´s eating a carrot., PRESENT CONTINUOUS questions WHAT´S HE DOING? HE´S + VERB-ING, ADJECTIVES in SUPERLATIVE FORM, ADJECTIVE+ER+THAN MORE+ADJECTIVE+THAN examples I think they are more interesting than bees., ACTIVITIES such as cut the grass water the plants plant seeds pick strawberries feed the birds make a window box eat a carrot dig a hole, IN THE GARDEN consists of CROSS-CURRICULAR TOPIC